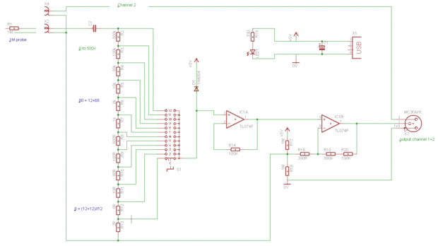
Paso 2: el explianed de circuito

Etapa 1
Entrada fase y attenuater 2M ohm entrada tan alta impedancia, cosists de una cadena de resistencia y un interruptor rotatorio de 12. Su finalidad es atenuar la tensión de entrada a un nivel manejable, 0 a señal de 2mv.
Un diodo conecta el + entrada ve a 5v, esto garantiza que 5v voltaje de entrada máximo si interruptor colocado erróneamente.
Etapa 2
amplificador de unidad no invierte para 0 señal de 2mv
Etapa 3
un momento 2000 no invertir amp. El propósito de esta etapa es amplificar la señal después de atenuarlo. para producir un 0,5 a 2v señal una medida ideal para nuestra tarjeta de sonido