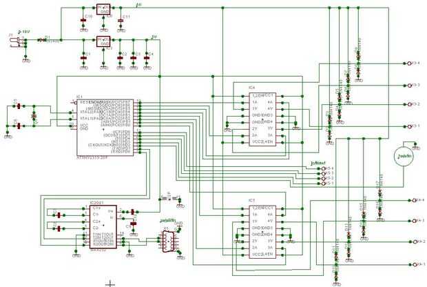
Paso 4: Controlador de Motor para el Motor de paso Bipolar

Piezas usadas:
-Attiny2313-procesador
-Cristal 12MHz
-2 x 27 pF condensadores
-Regulador L7805CV 100 nF y 4, 7uF/35V condensadores
-L7808CV regulador de 100 nF y 4, 7uF/35V condensadores
-1N5408 diodo
-2 x Dual-H-Bridge (modelo L293B)
-Transductor TTL-RS (modelo ST232ACN) con cinco condensadores nF 0,1
-2, 1mm DC conector
-terminales de tornillo
L293B doble puente H no contiene diodos internos!
Modelo L293D contiene diodos.