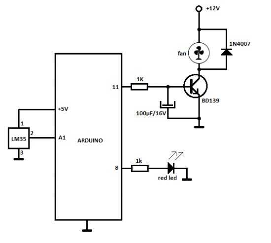
Paso 6: Arduino


Esta parte fue un poco complicada. Es sobre nuestro esquema y a continuación es nuestro código.
Código:
temp de flotador; int tempPin = 9; int tempMin = 70; tempMax int = 100; fanPin int = 7; velocidad del ventilador int = 0; void setup() {pinMode (fanPin, salida); pinMode (tempPin, entrada); Serial.Begin(9600); } void loop() {temp = analogRead(tempPin); temp = (temp * 5.0 * 100.0)/1024.0; temp = (temp * (9.0/5.0)) + 32.0; Serial.println(Temp); Delay(1000); Si (temp < tempMin) {velocidad de ventilador = 0; digitalWrite (fanPin, LOW);} si ((temp > = tempMin) & & (temp < = tempMax)) {velocidad de ventilador = mapa (temp, tempMin tempMax, 32, 255); analogWrite (fanPin, velocidad del ventilador);}}