Paso 1: energía




Hardware en el Telit
Para poder comprobar que es el Telit y alimentado, es útil soldar el LED de estado led (STAT) y una resistencia que corresponde a los LEDs de su elección. Los cojines disponibles en el tablero de la interfaz están hechos para 0603 paquetes SMD. Ambos LEDs rojo y amarillo deben estar bien, LED verde requiere una tensión ligeramente superior. Para ser capaz de encender y resetear el Telit, necesita de la soldadura en dos pulsadores DIP a cada lado del LED de estado. Por ejemplo, puede utilizar botones de B3F100.
Tablero de arranque
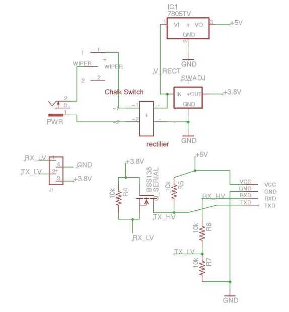
Para el Telit con cualquier fuente de alimentación o la batería de que tienes que poner alrededor la energía, necesita reguladores/rectificadores de voltaje etc.. Para hacer frente a esto, tenemos un tablero de arranque para la alimentación y también para la comunicación serial. Ver águila adjunta archivos smallest.brd y. SCH.
Cualquier fuente de alimentación con un cuarto pulgadas toma entre 3 y 20 voltios funcionará ahora, también puede conectar cualquier batería al conector de alimentación. El poder puede ser conmutada o con el chalkswitch, después de lo cual pasa por un rectificador de voltaje. El regulador de voltaje más pequeño (7805TV) es la serie con los 5 voltios que quiere, la energía que utilizamos un regulador de voltaje variable más grande para proporcionar el Telit a 3,8 voltios. También puede usar un regulador más pequeño, más barato, ja aquí también.
Si desea enlazar otras cosas como micrófonos, altavoces o cualquier otra cosa para el telit, puede modificar fácilmente el breakout Junta para dar cabida a. Hay una versión de una placa con un conector de micrófono y altavoz incluido aquí también.