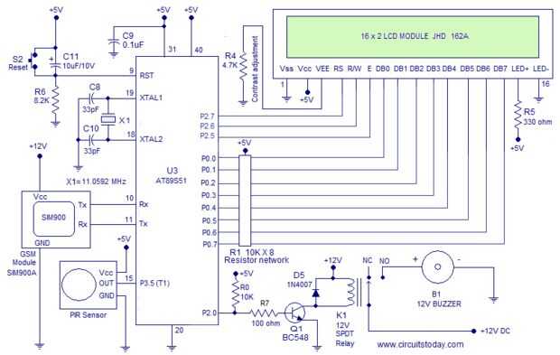
Paso 2: Diagrama del circuito:

Todos los componentes es claro en el esquema con valores primero hacer hardware de este proyecto en pan y prueba que si obtener buenos resultados y luego hacerlo en un pcb o si encuentras algunos errores así que tratan de problemas para disparar o póngase en contacto con nosotros - gracias disfrutar!