Paso 2: Esquemas y PCB






Tablero principal
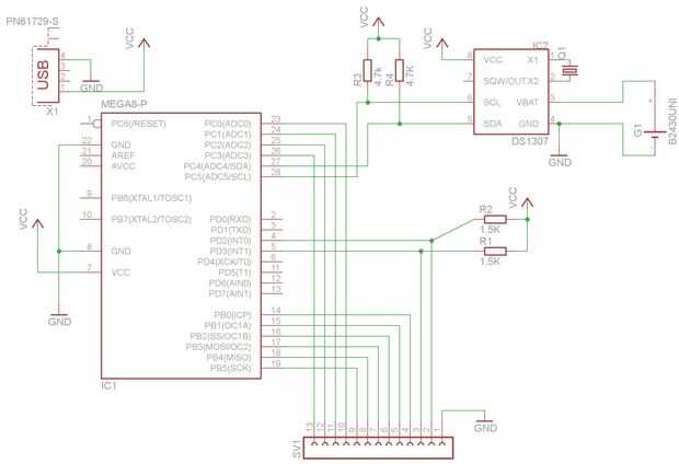
Las 2 cosas más importantes en el tablero principal son el microcontrolador y el reloj. Esos 2 son2C de la conectados entre sí mediante un enlace (no se olvide las resistencias de pull-up de 4,7 K a los 2 cables).
El reloj también tiene un cristal (32.768K) en las patillas 1 y 2 y una batería de pins 3(+) y 4(-).
Las otras 2 resistencias son 1,5 K resistencias de pull-up para los botones. Están conectados y int1 en el atmega8 int0 (pines 5 y 6).
El conector USB es sólo proporcionar energía, por lo que sólo necesitamos la VCC (pin 1) y GND (pin 4).
Pantalla
La pantalla contiene 20 leds, 6 resistencias (100 Ohm) y 2 botones. Arreglé los leds en 6 columnas en vez de 3 para que cada dígito del número decimal se representa por su equivalente binario en lugar del número de totalidad en un solo valor binario. Me parece más fácil de leer rápidamente y me dio un reto adicional y programación.
Los 2 botones se utilizan para ajustar la hora. Un botón para las horas y uno minutos. Sus resistencias de pull-up se encuentran en el tablero principal.
he añadido los esquemas de los 2 PCB de aquí, así como su diseño. También he añadido 2 archivos pdf con el diseño de ambos PCB, así que usted puede imprimir hacia fuera en un transparente para hacer tu propio PCB.




![NerdClock: Un RGB reloj binario [Software de Arduino] NerdClock: Un RGB reloj binario [Software de Arduino]](https://foto.askix.com/thumb/170x110/5/33/53314302a3236241f256cdbe8eea8741.jpg)








