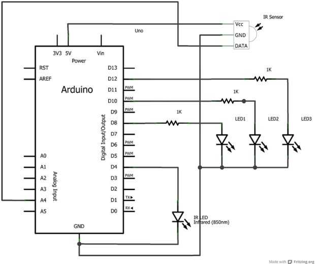
Paso 1: Adquisición de materiales


-Arduino
-Protoboard
-Infrarrojo emisor
-Receptor infrarrojo
-resistencia de ohm (3) 1.000
-LED (3)
-cable de conexión con núcleo sólido
Además, puede que desee un tablero del PWB en blanco para crear un equipo permanente, como se muestra en la primera fotografía.
Este proyecto ha sido diseñado por interés de los individuos en la creación de pequeños proyectos de programación con la plataforma Arduino que no necesariamente puede tener cualquier fondo en crear circuitos o esquemas de los circuitos siguientes. Si esto no se aplica a usted, sin embargo, y simplemente se sigue un esquema del proyecto, se ha proporcionado además de las instrucciones paso a paso.