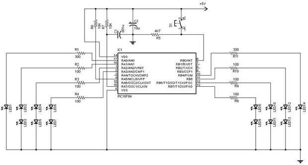
Paso 11: El diagrama del circuito completo y el código para el microcontrolador

Muchas gracias a "jman 31' que volvió a dibujar el esquema para corregir algunos errores irritantes. :-)
Muchas gracias a "jman 31' que volvió a dibujar el esquema para corregir algunos errores irritantes. :-)