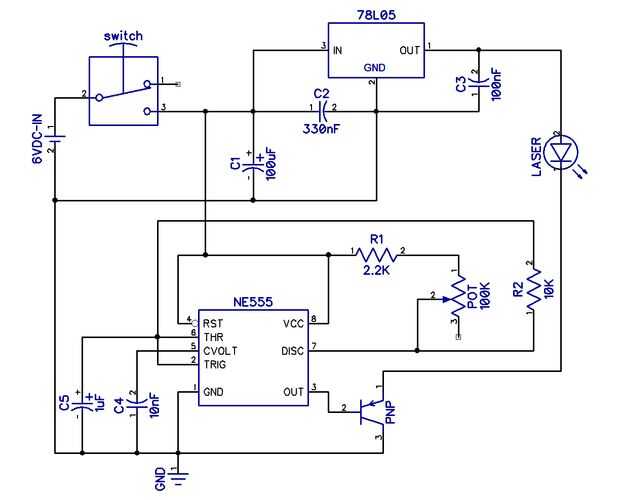
Paso 3: el esquema completo

Ahora solo me falta agregar a la fuente de energía para el diodo láser, un interruptor y algunos condensadores como protección del circuito.
Sé que láser consume 5 mW y requiere + 5V DC, así como fuente de energía utiliza un regulador de voltaje 05 78L (que proporciona 5V en 100 mA máximo). El NE555 controla el láser a través del transistor PNP (2N3906, PN2907, BC556, BC557, BC559, puede utilizar 2N2907...), que también es necesaria para invertir la señal de salida, para que el corto pulso de la longitud de onda se mantiene arriba.