Paso 2: Usando el TTS256 texto a voz con el SpeakJet








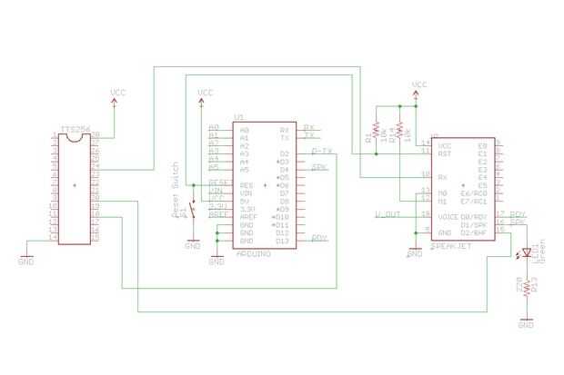
He seguido libremente las direcciones encontraron en el sitio web de Sparkfun para poner el TTS256 en marcha con el SpeakJet. Conexión de 5V para pin 28 y tierra al pin 14 de la TTS256. A continuación Desconecte la conexión entre el pin digital 2 de Arduino y el pin 10 del SpeakJet. Conectar pin digital 2 al pin 18 de la TTS256 en su lugar. Conectar el pin 24 de la TTS256 al pin 10 del SpeakJet. Conecte el Pin 20 de la TTS256 al pin 15 del SpeakJet. En la fig 2 se muestra un esquema, e higos 1, 3, 4 y 5 muestran el circuito en un protoboard. Ahora que tienes la configuración del hardware, cargar el código siguiente. Usted debe oír el SpeakJet salida de la palabra "listo" cuando se hace reposición, entonces que es la salida de cualquier mensaje encapsula en la línea:
speakjet.println ("tu mensaje aquí")
//SpeakJet and TTS256 Really Basic Setup //by Amanda Ghassaei 2012
Usted puede haber notado en este código que ya no se utilizan los pines E0-E7 (los cables amarillos), se encuentra baja y baja sostenido mientras el TTS256 envía los datos al SpeakJet. Dejé estas conexiones bc no quería confundir a usted antes, pero si está funcionando el código anterior, entonces puede seguir adelante y desconectar estos pines de Arduino y sujete permanentemente a tierra. Esto liberará muchos de los pines de Arduino para otras cosas. También puede colocar pin de reset de SpeakJet directamente al reset de Arduino (cerca de los pines de alimentación), previamente fue conectado al pin digital 3. He incluido un esquema (Fig. 6) y algunos protoboard fotos (figs. 7 y 8). Ahora sólo debe haber tres conexiones entre los pines de datos de Arduinos y el SpeakJet/TTS256:
Digital Pin 2- pin es encargado de enviar mensajes a la TTS256
Pin digital 4 - conexión a pn SPK de SpeakJet - este pin nos permite saber que el SpeakJet es actualmente habla (alto) y en la actualidad no habla (bajo)
13 Pin digital - esto es conectado al pin de RDY de SpeakJet-este pin nos permite saber que el SpeakJet está listo para más datos (alto) o reprobado (bajo)
Nota: cualquiera de las conexiones de pin digital de Arduino puede ser reasignado, no hay nada especial acerca de la configuración que he proporcionado aquí por ejemplo. Para cambiar la configuración de pin cambiar los números en las siguientes líneas:
#define txPin 2
#define RDY 13
#define SPK 4
Aquí está el código simplificado para ir con la configuración de hardware simplificados. Para obtener este código a empezar desde el principio otra vez, presione el Arduino de rearme.
//SpeakJet and TTS256 Simplified Setup //by Amanda Ghassaei 2012
Finalmente, aquí está un fragmento de código que envía mensajes al SpeakJet de almacenado de cadenas:
//SpeakJet and TTS256 Simplified Setup- reading from strings //by Amanda Ghassaei 2012