Paso 1: El esquema

http://www.redcircuits.com/Page1.htm
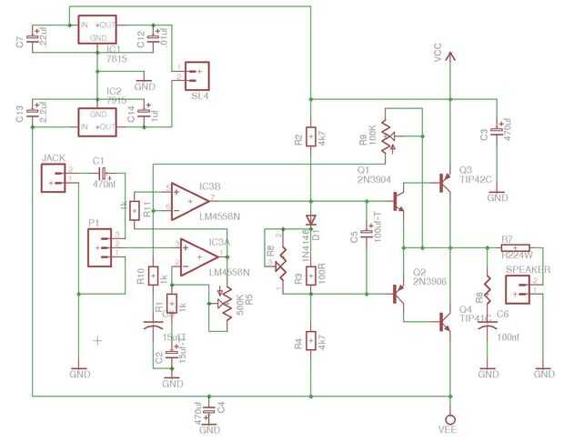
Aunque lo mío no es exactamente es esencialmente la misma topografía. Que parece bastante simple ¿no? Por esta razón prefiero construirlo yo mismo. Hice mi esquema porque no tengo un TLE2141C Op-Amp. Si lo hace entonces usted puede construir la original y debería ser más fácil que construir minas.
IC1 y IC2 en mi esquema son reguladores de 15 voltios que usé unos de 12 voltios. SL4 de la sección de alimentación por supuesto deben poder el menor voltaje dual op-amp.













