Paso 1: Planificación, esquema, materiales

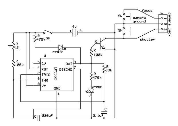
Aquí es lo que hará este circuito. Cuando se enciende, la cámara recibe una señal falsa y tomar una foto. Entonces el condensador grande se llenará lentamente de carga mientras que el verde que LED está encendido. Cómo lentamente es elegido por la resistencia variable. Cuando el tapón de descarga, el 555 salidas una señal para el transistor que conecta el control del obturador a la tierra. El rojo se ilumina el LED y la cámara toma una foto
Repetir.
También hay botones para usar la caja como un disparador remoto cuando el circuito está apagado.
Como se puede ver necesita algunas cosas. Aquí está una lista:
Materiales
Resistencias: 100k, 470k, 33k y una variable de 1M
Condensadores: 220µF, 0.1µF
LED: verde, rojo
Transistores: NPN-tipo cambio
Viruta de temporizador IC 555
Zócalo de titular del IC (para cambiar a un chip de mala)
Protoboard y posteriormente un tablero de PC del IC de Radioshack
Batería de 9V
Interruptor de encendido/apagado
Botones momentáneos,
Clip de la batería
Para réflex digitales Pentax, Canon Rebel y tal vez algunos otros:
Auricular de teléfono celular con toma de 3/32" 3 conductores (Asegúrese de que funciona, pero ir barato)
Cables extras
Cuadro de proyecto
Soldadura y herramientas de desaislado de alambre y tal
Costo:
555IC: $1,69
Tablero de PC del IC: $2,49
Kit de auricular de manos libres: ~ $5
Otros pedacitos y menea: ~ $10
Así que por menos de $20 y algunos esfuerzo se puede tener todo.