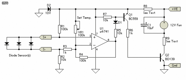
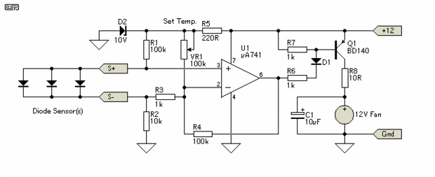
Termo ventilador

el controlador utiliza uno o más diodos de silicio normales como un sensor y un opamp barato como el amplificador. Diseñé este circuito para utilizar ventiladores de ordenador de 12V, ya que ahora son muy fáciles de conseguir barato. Estos ventiladores normalmente dibujan acerca de 200mA cuando se ejecuta, por lo que un transistor de potencia pequeña va a estar bien como el interruptor. Usé un BD140 (1A, 6.5W), pero casi todo lo tienes a mano funcionará igual de bien.

Un enlace de litle de ustedes

http://Sound.WestHost.com/project42.htm

Etiquetas: Ventilador, Thermo

Artículos Relacionados

Aire acondicionado energía solar

Aire acondicionado energía solar

Me dieron un reto de diseño por los residentes de interdigital pisos *, construir un aire acondicionado que no requiere red de agua corriente y no corriente. Después de un poco de pensar decido tener un ir en un solar powered enfriador evaporativo y
Ventilador termoeléctrica con una vela

Ventilador termoeléctrica con una vela

Un generador termoeléctrico, alimentado por una candelita. Comenzó como un experimento de cuanta energía se podía obtener de una vela. Pero me gustó la idea y funcionó muy bien así que construí este ornamento eléctrico-mecánico. No utilizo una temper
Extractor de soldadura / Laptop ventilador de refrigeración

Extractor de soldadura / Laptop ventilador de refrigeración

que fue navegando por instructables el otro día y encontré varios proyectos que quería probar. Pero antes de que yo lo que quería hacer un extractor para mantener los humos de soldadura fuera de mi área de respiración. Así los tres ventiladores de ma
Ventilador simple

Ventilador simple

esto una manera rápida y fácil para hacer un pequeño ventilador de escritorio o proyecto con algunos repuestos para la mayoría de ustedes probablemente tienen colocación alrededorPaso 1: misenplace La lista:Ventilador de PC 5-12vCuadro de proyectoInt
Regulador de ventilador de PC DIY

Regulador de ventilador de PC DIY

este instructable debería ayudarle a construir una simple 3 ventilador variador para cualquier fan de ordenador de 12v dc. No pude encontrar un tutorial decente en los controladores de ventilador por lo que he hecho éste simple. Esta es mi Instructab
Destino/Smoothieware - uso un Pin PWM gratis y poder Expander o SSR para Control de ventiladores.

Destino/Smoothieware - uso un Pin PWM gratis y poder Expander o SSR para Control de ventiladores.

Quedando sin lugares disponibles para colocar una cama caliente, hotend o un ventilador que afortunadamente tenemos la opción de usar uno de la Entrada/salida de propósito General (GPIO) pasadores en el MKS Sbase y combinarlo con un Relé de estado só
Ventilador con control de temperatura Arduino

Ventilador con control de temperatura Arduino

Yo y unos pocos miembros del grupo hemos decidido que, para el verano, sería beneficioso crear un ventilador que se enciende a 70 grados Fahrenheit y continúa aumentando en intensidad con el calor. Por lo es lo que hicimos. :)Paso 1: engranajes En pr
Mantenimiento de un ventilador viejo.

Mantenimiento de un ventilador viejo.

Este ventilador 12 año de edad nunca gira al momento de encender. Por lo tanto está obstruido con pelusa no puede girar! Aquí es cómo fijo esto en 5 minutos.Paso 1: Desarmarla. Tomando la parrilla frontal con un destornillador de hoja plana y la cubi
Sustitución de un Motor de ventilador del radiador!

Sustitución de un Motor de ventilador del radiador!

Como un cambio proactivo, sustituyo el 17 años motor del ventilador del radiador de mi Honda civic 1999. El nuevo motor que bajé de Amazon.com.Paso 1: Extracción del ensamblaje del ventilador. La manguera superior del radiador debe ser desconectada e
Regulador de velocidad ventilador Bluetooth

Regulador de velocidad ventilador Bluetooth

¿Siempre tienes todo bonito y cómodo en su asiento, envuelta en mantas listos para ver Netflix, sólo para darse cuenta te fuiste el ventilador en? ¿Encienda el ventilador de una cálida noche sólo para ser despertado por congelación viento circulando
Cubierta del ventilador del equipo Samsung VR

Cubierta del ventilador del equipo Samsung VR

Me encanta mi Samsung VR. Sin embargo, durante el uso de este dispositivo, encontrar que mi teléfono consigue muy caliente.Esta cubierta utiliza la misma energía del cargador del teléfono a un fan y también carga el teléfono mientras que en la VR.Pas
Montaje de bajo coste llevó la lámpara del pasillo a un ventilador de techo

Montaje de bajo coste llevó la lámpara del pasillo a un ventilador de techo

Sustituyo más ventiladores de techo en mi casa con las mejores unidades, y cuando precio de modernos accesorios de iluminación LED para ellos de que he encontrado el precio de venta por menor más allá lo que era razonable y procedió a la fuente de mi
Ventilador plegable de bronce con diseños grabados

Ventilador plegable de bronce con diseños grabados

Mi esposa me pidieron para hacer un ventilador de steampunk creíble. Hemos decidido hacer de la hoja de cobre amarillo con un patrón de engranajes grabado al agua fuerte en la parte delantera. Ahora, lo confieso, estos engranajes son puramente decora
Termistor - control del ventilador usando LabVIEW

Termistor - control del ventilador usando LabVIEW

Centros de hospitalidad a menudo calor de la trampa de la electrónica; Esto puede hacer que la temperatura que reduce su vida útil. Este proyecto puede utilizarse para regular la temperatura de un centro de entretenimiento por el creciente flujo de a