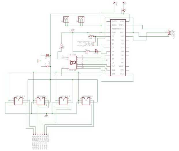
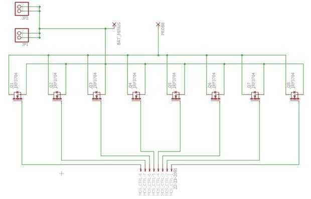
Paso 1: Hacer el PCB







Puede encontrar los archivos de Eagle para los PCB en mi Github.
La forma más cómoda es ordenar las tablas en un fabricante de PCB. Por ejemplo en pcbway.com. Allí obtendrá 10 placas por unos 20 €. Los archivos gerber necesarios para ordenar en pcbway.com pueden encontrarse en mi Github.
Me puede apoyar al registrarse a través de este enlace http://www.pcbway.com/setinvite.aspx?inviteid=128...
De esta manera obtendrá un cupón de $ 5 para su pedido y obtener algunos créditos en la tienda que puedo utilizar para próximos proyectos.
Pero si te gusta el bricolaje también usted puede construir en una placa de pcb de prototipo con el cableado de la mano. Esto es como lo hice el primer prototipo de la soldadora por puntos. En las imágenes verás que un tablero fabricado se ve mucho más limpio.