Paso 3: Hacer una toma de



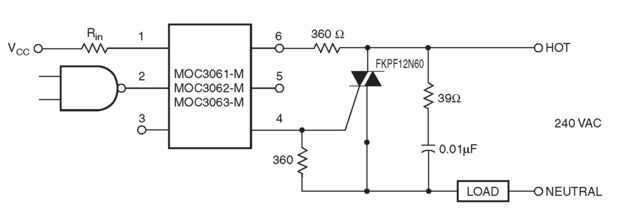
En primer lugar hicimos una electrónica de potencia del interruptor. Par de TRIAC con optoacoplador fue elegido en caso de baja caída de tensión. Optoacoplador proporciona Arduino a los cambios de estado de la puerta TRIAC.
Después de combina todos los componentes en un circuito y revisar todas las piezas electrónicas del zócalo. Cargador smartphone fue utilizado para encender.
Después de eso nos dimos cuenta el mínimo tamaño del caso. Modelo de caso fue creado en SolidWorks. Entonces exportamos fichero .stl para imprimir esta parte en impresora 3D.