Sistema de alarma basado en RTC ds1307 Arduino (1 / 5 paso)

Paso 1: Hacer un tablero de prototipo de arduino

Artículos Relacionados

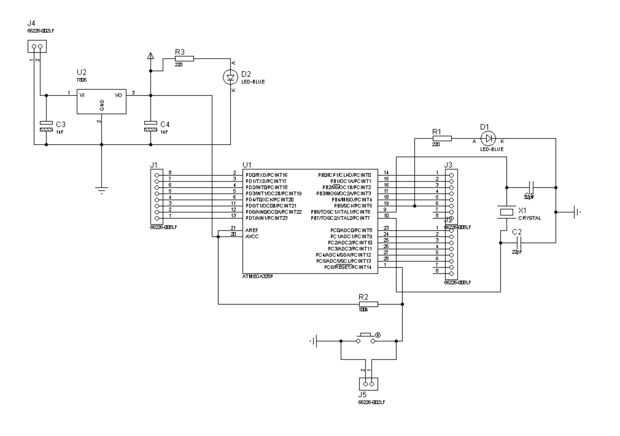
Basados en Arduino antirrobo y sistema de alarma de incendio

Basados en Arduino antirrobo y sistema de alarma de incendio

Hola gente, me gustaría compartir con ustedes mi proyecto.Es un sistema de alarma basado en Arduino que consta de teclado de matriz de 4 x 4, pantalla LCD de 16 x 02 está conectado al tablero mediante 2 hilos esquema 74LS164 y ATmega328p.Aquí está la
Sistema de alarma de voz ultrasónica de la distancia pantalla ISD1820 con Arduino

Sistema de alarma de voz ultrasónica de la distancia pantalla ISD1820 con Arduino

ICStation equipo presentarles este ultrasonido distancia pantalla ISD1820 voz sistema de alarma basado en UNO de ICStation. Este sistema funciona bajo fuente de alimentación de 5V, utiliza el Módulo de ultrasonidos HC-SR04 distancia transductor Senso
Arduino LCD termómetro / control de temperatura con sensor de temperatura TMP36GZ añadido 2 relé de chanel, agregó RTC ds1307, añadido un case.based en la guía de WWC.

Arduino LCD termómetro / control de temperatura con sensor de temperatura TMP36GZ añadido 2 relé de chanel, agregó RTC ds1307, añadido un case.based en la guía de WWC.

HY mi primer guid basado en la guía de WWC.03 de octubre de 2013 agregado caso (Paso 13)23 de septiembre de 2013 ha añadido RTC (realtimeclock) Ds1307 (paso 11)13 de septiembre de 2013 ha añadido 2 relé de chanel apagar la lámpara de calefacción. (pa
Sistema de seguridad basado en Arduino PIR Motion Sensor

Sistema de seguridad basado en Arduino PIR Motion Sensor

Este proyecto hará nuestro sistema de seguridad basado en Arduino con sensor de movimiento.Cuando el sistema detecta alarma nos avisará por entrar en circuito.http://make.robimek.com/Motion-Security-System-with-Arduino/Paso 1: materiales: Sensor de m
Cómo hacer un sistema de alarma con Arduino

Cómo hacer un sistema de alarma con Arduino

Con Arduino es realmente posible hacer proyectos complejos, particularmente a través de Internet, se puede utilizar a través del escudo diferentes disponibles para el microcontrolador. En este artículo, veremos cómo hacer un sistema de alarma profesi
Sistema de alarma de transmisión infrarroja de temperatura inalámbrico con Arduino

Sistema de alarma de transmisión infrarroja de temperatura inalámbrico con Arduino

Equipo de ICStation presentamos el infrarrojo temperatura transmisión sistema de alarma inalámbrico basado en el ICStation UNO R3 Junta. Este sistema trabaja bajo fuente de alimentación 5V, puede supervisar el cambio de temperatura en tiempo real y e
Cuerpo humano sistema de alarma de temperatura infrarrojos de humo con Arduino

Cuerpo humano sistema de alarma de temperatura infrarrojos de humo con Arduino

ICStation Equipo de presentarles este cuerpo infrarrojo humo temperatura alarma sistema humano basado en ICStation Meag2560 compatibles con Arduino.The humano cuerpo infrarrojo humo temperatura sistema de alarma funciona bajo el voltaje de 5v DC y ut
Reloj binario de 12 horas, horas y minutos, RTC DS1307, i2C, Arduino Nano

Reloj binario de 12 horas, horas y minutos, RTC DS1307, i2C, Arduino Nano

Por un tiempo ahora tengo ganas de hacer un reloj binario, pero después mirando a su alrededor, decidí que quería algo un poco diferente. Así que decidí solo muestra las horas y minutos y solo muestra un reloj de 12 horas, esto significa que sólo tie
INVERNADERO, RACK de servidores, acuario y otros aparatos de temperatura SUPERVISOR con SMS sistema de alarma con Arduino, itbrainpower.net 3G / GSM escudos y 1WIRE SENSOR de temperatura

INVERNADERO, RACK de servidores, acuario y otros aparatos de temperatura SUPERVISOR con SMS sistema de alarma con Arduino, itbrainpower.net 3G / GSM escudos y 1WIRE SENSOR de temperatura

Sobre el proyectoConstruir usted mismo su propio control sistema con umbrales de temperatura máxima y mínimade la temperatura, mantener vivo masajes y paginación de SMS (oldies pero goldies como) y sistema de armado/desarmado remoto. Puede supervisar
Arduino Nano con DHT11, RTC DS1307 y LCD 16 x 2

Arduino Nano con DHT11, RTC DS1307 y LCD 16 x 2

Hola. Este es mi primer Instructable, así que espero que va a estar bien.Este es mi proyecto de Arduino Nano con LCD I2C Junta, RTC DS1307 y sensor DHT11.Para este proyecto usé Arduino Nano, RTC DS1307 reloj tablero, tablero del sensor DHT11, 16 x 2
DIY: Puerta sistema de alarma usando la Arduino Uno

DIY: Puerta sistema de alarma usando la Arduino Uno

es un sistema de alarma de la puerta que puede ser fácilmente construido e instalado. Utiliza el principio básico de los diseñadores de Uno de Arduino que es usar el microcontrolador, el Sensor y el actuador. En este diseño el sensor es el dispositiv
Arduino - sistema de alarma de Tripwire láser

Arduino - sistema de alarma de Tripwire láser

Hola a todos,En este instructable, vamos a construir un sistema de alarma de tripwire guía láser usando una tabla de desarrollo.Versión de YouTube:Paso 1: partes Componentes utilizados en este proyecto:Junta de desarrollo - SainSmart Leonardo R3Caja
Reloj de Arduino - siete segmento + RTC DS1307

Reloj de Arduino - siete segmento + RTC DS1307

hacer un reloj digital con RTC y arduino con siete segmentos. encontré el esquema de Syst3mX "Hacer un reloj Digital desde cero".
Reloj, RTC DS1307 establecer y mostrar la hora en la pantalla LCD.

Reloj, RTC DS1307 establecer y mostrar la hora en la pantalla LCD.

En mi Instructable primera base.Basado en el bosquejo de la WWCAñadir a Rtc(realtimeclock) a tu Instructable.Artículos1 Arduino1 cable conector de Usb1 RTC DS13071 cables1 dispositivo para cargar scetch.1 vez / DS1307RTC bibliotecas http://playground