Sistema automático de riego (2 / 4 paso)

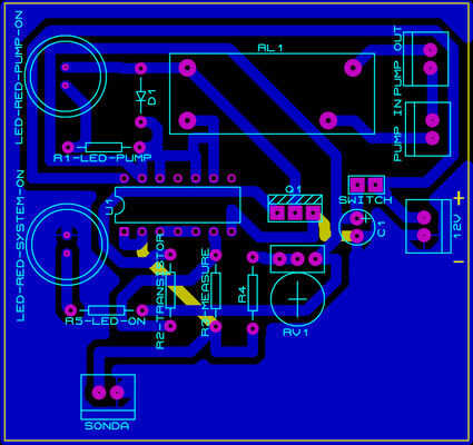
Paso 2: el circuito

si quieres los archivos pcb para imprimir por favor g

Allí usted encontrará el pcb listo para impresión y traslado directamente a usted placa de cobre. El circuito se ve así:

Artículos Relacionados

Automático de riego de la planta y sensor de humedad del suelo

Automático de riego de la planta y sensor de humedad del suelo

Hay muchos tales instructable creado. Pero el problema es conseguir los materiales. Estoy creando esto para que la gente llega a saber qué equipo comprar en India y cómo conectarlos y hacerlos trabajar.Planteamiento del problema-1. ¿podemos nosotros
Sistema automático de alumbrado publico

Sistema automático de alumbrado publico

Esto no necesita operación manual para encender y apaga. Cuando hay una necesidad de la luzcambia automáticamente a ON. Cuando la oscuridad se eleva a un cierto nivel circuito del sensor se activa y cambia ON y cuando hay otra fuente de luz es decir,
Reciclado automático de riego jardín extranjeros

Reciclado automático de riego jardín extranjeros

estos chicos pequeños están seguros de secuestrar a su corazón.  Están simplemente fuera de este mundo!Estos extranjeros trabajan como globos como aquaglobes de riego, pero pueden hacerse con botellas verdes recicladas!Son perfectas para pequeñas pla
Sistema automático de la luz

Sistema automático de la luz

¿Las luces son lo esencial en cada casa, y cuando lleguen tus invitados tiene que girar a derecha? Pero las luces son derrochadores, tienen tanta energía, por lo que he venido para arriba con este diseño ayuda a encender las luces para los huéspedes
Temporizador de relé ajustable de apagado automático para aplicaciones de alta potencia

Temporizador de relé ajustable de apagado automático para aplicaciones de alta potencia

subido por as Monster juguetes Hackerspace en Oakland, CA para el programa de patrocinio de Instructables¿Que siempre quisiste para asegurarse de que un dispositivo eléctrico que se utiliza automáticamente se apaga después de una cantidad de tiempo?
Arduino automático sistema de riego

Arduino automático sistema de riego

En esta guía de Instructables voy a mostrar cómo hacer tu propio - Arduino-automático de riego para tu flor de "escritorio" (o planta). Todo el procedimiento es muy sencillo y se puede completar a esta guía en 30 minutos.El objetivo es regado au
Sistema de timbre automático con detección de objetos

Sistema de timbre automático con detección de objetos

este es uno de los circuitos muy interesantes y muy útiles en nuestra vida real llamado "Sistema automático de llamada de timbre". Si instalamos este timbre automático con circuito de detección de objeto, el circuito automáticamente detectará la
Sensor oscuro (sensor de luz automático la luz de calle)

Sensor oscuro (sensor de luz automático la luz de calle)

aquí es mi nuevo proyecto de electrónica simple sobre Sistema automático de Control de luz de calle o Sensor oscuro.es un concepto simple y poderoso, que utiliza el transistor ( BC 547 NPN) como un interruptor para interruptor y apagar automáticament
Control automático de nivel de agua de lavadora partes

Control automático de nivel de agua de lavadora partes

mi pequeño sistema de hidroponía utiliza un barril de 55 galones para el almacenamiento de agua. El agua fluye desde el cañón a través de a través de la planta por gravedad y luego es bombeado hacia el cañón. Cualquier sistema es propenso a fugas. La
Luz Sensor automático de luz

Luz Sensor automático de luz

Este instructable le mostrará cómo hacer lámpara de redstone automáticoPaso 1: Hacer base para lámpara Paso 2: Hacer un sistema automático de lámparaPaso 3: Lámparas de Redstone de lugar en medio y escaleras de cuarzo desde arribaPaso 4: Resultado Fi
Remcomend automática elevación cocina gabinete y cajón automático le

Remcomend automática elevación cocina gabinete y cajón automático le

video de sistema: www.youtube.com/watch?v=ZrrCSZXbttIPaso 1: Instalar el sistema automático en el gabinete y el cajón, entonces puede trabajar.https://www.youtube.com/watch?v=ZrrCSZXbttI
Sistema de riego automático con sonda capacitiva y Arduino en el barato (y serio)

Sistema de riego automático con sonda capacitiva y Arduino en el barato (y serio)

Descargo de responsabilidad: Yo no soy un ingeniero en electrónica, por lo que no puedo ofrecer ninguna garantía para el diseño (mucho menos para su implementación). Sólo sé la presentó solución trabajada para mí por lo menos unos 5-6 meses (por lo q
Automático Solar Powered invernadero sistema de riego

Automático Solar Powered invernadero sistema de riego

Solía molestarme que dividiría mi tomates debido a la falta de agua mientras estaba en el trabajo, así que decidí construir un sistema de riego automático para que esto no podría suceder! Yo quería que fuese solar alimentado por lo que no tengo que c
Arduino automático riego sistema para las plantas por aspersión

Arduino automático riego sistema para las plantas por aspersión

el mes pasado, Elecrow a la izquierda de la oficina original y se trasladó a una nueva oficina. Se perderá nuestra oficina original donde hemos trabajado tan duro durante más de dos años, le echamos de todo aquí, el escritorio, las ventanas, y las ma