



Cuando se trabaja con Attiny como el Attiny 85 o el Attiny13, está destinada a suceder tarde o temprano: usted ladrillo el Attiny.
Que he enfrentado con él al intentar quemar un Bootloader (es decir, configuración de los fusibles correctos), que de repente tuve la temida ' UH! Firma de dispositivo no válido "mensaje de error. Tenido éxito simplemente quemado en IDE1.06 y ahora trataba de IDE1.6.3, solo ver que si he instalado todo OK, yo sabía que el chip estaba OK y que mi programador estaba bien. También, un nuevo chip bien, así que algo ominoso debe haber sucedido a mi chip.
¿Será porque mi equipo tenía algunos problemas de memoria durante la quema???
Bien, no hay mucho remedio para probar y reajustar mi Attiny85.
Para eso necesita un programador Serial de tensión alta. Un montón de circuitos para encontrar, así que no hay manera pretenden ser originales aquí, pero estoy escribiendo este ibble quitarle cualquier duda que la gente tenga demostrando lo rápido y fácil que es.
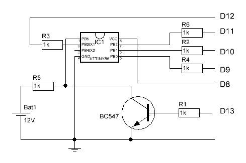
Todo lo que toma son 6 resistencias, un transistor, un pie DIL, una pieza de 9 x 20, de placa perforada y un encabezado de 7 pines macho y por supuesto una fuente de 12 voltios. Y sí, A UNO para pegarlo en.
Como no esperaba a usar muy a menudo el programador, planeaba usar una batería, pero como no pude encontrar mi batería de 12 voltios, terminé usando un 0,75 USD (hasta 75 dollarcents) convertidor de 5 a 12 voltios de aliexpress, que tenía para otro proyecto.
Usé el programa abajo. El programa comienza cuando usted envía una serie de caracteres aleatorio al puerto serie. Como resulta, era un problema de fusible en mi chip como el fusible bits eran DF E4 que significa que fue fijado para el oscilador de 128 kHz. No está seguro de cómo eso podría suceder como quité esa opción en mi menú en el archivo boards.txt.
De todos modos, restablecer los fusibles a configuración de fábrica y después de que podía usar mi Attiny85 otra vez.
Lamentablemente, para construir este unbricker, tuve que usar 1 k resistencias que quería usar para el proyecto mismo que fui de programación el Attiny para :-) ¡ Bueno!!!!
Todo me tomó menos de una hora para armarlo así que si usted está teniendo problemas con el Attiny13/25/45/85 construcción uno de estos.
Si usted quiere unbrick la serie 24/44/84, necesita un mayor pie DIL.
Si usted está tratando de unbrick un Attiny15... entonces recuerda que tiene PB3 y PB4 cambiado comparado con la serie de 13/25/45/85, así que probablemente necesite un cambio de software o hardware (alquitrán y plumas para el diseñador de Atmel que hizo esto)
http://www.Rickety.US/2010/03/Arduino-AVR-High-vo... http://www.Rickety.US/2010/03/Arduino-AVR-High-vo...