Reloj fase lunar (5 / 17 paso)

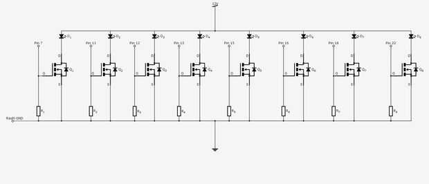
Paso 5: Construir el circuito: diseño

Aquí está el esquema de nuestro tablero de conductor del LED. Estamos usando MOSFETs de canal N para conectar los LEDs de 12V alimentado a tierra. Elegí MOSETSs de canal N, esta configuración tiene lógica pulsos "alta" de la Pi activando las luces, que era más intuitivo del programa.

Artículos Relacionados

Indicador de fase lunar reloj analógico de Steampunk

Indicador de fase lunar reloj analógico de Steampunk

hice un reloj steampunk utilizando una caja de teléfono de madera antiguo, tres indicadores analógicos, switches, una ventana y un mecanismo de cuerda. El reloj muestra las horas, minutos y segundos en los relojes y cuando lo adquieres, muestra el me
Steampunk analógico indicador de fase lunar reloj

Steampunk analógico indicador de fase lunar reloj

Compruebe hacia fuera la foto instructable para este reloj. Incluir un corto vídeo y detalles de construcción, componentes y software. ¡ Saludos!Un reloj que construyó para una amiga en el estilo steampunk; hecho con una vieja caja de roble teléfono
Increible calendario binario y el reloj como fase de la luna en una matriz de LED

Increible calendario binario y el reloj como fase de la luna en una matriz de LED

Hola, todos!Este es mi proyecto con más características que mi reloj binario que se puede ver también en mi Instructables otros.El concepto principal es aplicar en una simple pantalla de matriz de LED muchas características incluyendo un completo cal
Arduino controla modelo Moon sincroniza cambios de fase con calendario lunar real

Arduino controla modelo Moon sincroniza cambios de fase con calendario lunar real

Verlo en acción.YouTube Video de modelo Luna a través de las fases lunaresEntregado como Luna en mi cuarto de Uncle Milton incluye un control remoto infrarrojo que controla el modelo Luna en toda la habitación. El control remoto tiene botones para ap
Reloj de alarma con cableado (o Arduino)

Reloj de alarma con cableado (o Arduino)

Se trata de un despertador basado en el microcontrolador de cableado y modificado para requisitos particulares para Colombia (toma en vacaciones cuenta y muestra todos los textos en Español). La alarma del reloj muestra la hora, fecha, fase lunar, me
Increíble reloj binario en una matriz de LED

Increíble reloj binario en una matriz de LED

Hola, todos!Este es mi proyecto de un reloj binario con matriz de LED 8 x 8 y como características interesantes.Toda la información de día, mes, año, hora, minutos, número de la semana del año se muestran en una notación binaria.Las excepciones son l
Reloj de abuelo "Atómico" de Arduino

Reloj de abuelo "Atómico" de Arduino

Yo quería un reloj de abuelo de electro-mecánicos que no requerían de la bobina y la corrección de cada semana, pero que parecía y sonaba tan original como sea posible.ver mi sitio aquí Por reloj webEste Instructable muestra cómo agregar Arduino cont
Hacer un bonito reloj antiguo desde cero

Hacer un bonito reloj antiguo desde cero

en este Instructable voy a esbozar los pasos mi pareja Tina y cuando nos estábamos pensando en esta compilación. Fuimos contratados por una compañía de la película para hacer un reloj de hélice (el reloj tenía un aspecto muy específico - es por eso n
Engranaje planetario

Engranaje planetario

Intro-engranajes planetarios también refieren como engranaje epicicloidal compuesto de tres elementos sol engranaje, engranaje de planeta y engranaje de anillo. Sun gear está situado en el centro que transmite el par de engranajes del planeta orbitan
La máquina de la luna

La máquina de la luna

ACTUALIZACIÓN (17/04/2014)Gracias todos por los comentarios muy agradables. Realmente significan un montón!Os he adjunto el archivo que utilicé para corte por láser las piezas en un par de formatos de archivo diferentes, así que usted debe ser capaz
Estación meteorológica (subterráneo) con Netduino

Estación meteorológica (subterráneo) con Netduino

estoy usando un tablero de Netdunio-Plus (físicamente se parece a Arduino pero está utilizando C# como lenguaje de programación) para mostrar la información actual y previsiones del tiempo en pantalla VGA. Saque la información de Weather Underground.
Redescubrir el GTA 5

Redescubrir el GTA 5

Lanzado casi hace 2 años, a la aclamación crítica universal y a una gran cantidad de controversia, parece poco probable que alguien se aburra de GTA 5 y ponerlo en el estante para recoger el polvo. Una única y gran participación línea de la historia
Crucigrama o Scrabble helper.

Crucigrama o Scrabble helper.

Haciendo un crucigrama y no hay nadie alrededor para preguntarle acerca de una palabra, entonces este instructable es para usted. No se han jugado scrabble desde que era un niño. Como hacer crucigramas. Si todo el mundo utiliza las mismas herramienta
Scones de sala de té - HowTo

Scones de sala de té - HowTo

me encanta el pan.Creciendo para arriba, mi abuela corrió una cama & desayuno y salón de té y esta receta fue una de las grapas sabrosas de su menú que mantienen los lugareños volver día tras día.En nuestra casa, éstos se comen normalmente para una m