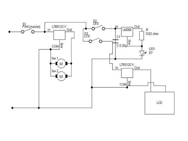
Paso 6: el circuito



Esto es wy hice mi circuito para conducir el led, los ventiladores y la pantalla lcd
he hecho un sistema seguro que no puedo ejecutar el led sin los ventiladores en pero yo puedo encender los LEDs, los ventiladores y la pantalla lcd por separado
he hecho esto por lo que puedo dejar que los aficionados en tto evryting cool down if im hecho con la proyección de algo y si yo sólo necesito luz y ninguna imagen puede apagar la pantalla lcd pero led el led encendido
ACTUALIZACIÓN: también hice fotos de los lm350 recibí hoy (20/02/2012)