Programador Gduino-No necesaria! Por 5$, los programas múltiples AVRs (1 / 18 paso)

Paso 1: Cómo funciona??

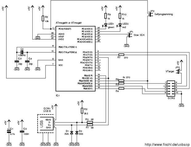
  1. El atmega 8 convierte usb a serial, parte del usbasp.
  2. USBASP puede ser de dos tipos de 6 pines o 10 pines nada diferente!
  3. Aquí se ha hecho un circuito externo de MCU simple.
  4. Arduinos mayoría operan a 5v del usb, pero con un regulador de voltaje es decir 7805 regular cualquier voltaje hasta 12 voltios.
  5. Habíamos usado oscilador de cristal de 16 Mhz, internamente el IC contiene reloj de 8 Mhz pero necesita uno externo para el procesamiento más rápido.
  6. El botón cambia de 5V a 0V (o viceversa) sólo cuando se está siendo presionada hacia abajo, que suele ser de unos pocos milisegundos.

Esta es una pequeña introducción de lo que estamos haciendo.

Artículos Relacionados

Invitaciones de boleto de avión, los programas de pasaporte y equipaje etiqueta escoltan tarjetas

Invitaciones de boleto de avión, los programas de pasaporte y equipaje etiqueta escoltan tarjetas

Nos casamos en el aeropuerto! Nuestro tema de la boda estaba centrada en viajes vintage, y diseñé invita a boleto de línea aérea, los programas de 'pasaporte' y tarjetas de escolta de etiqueta de equipaje. No tengo fotos de los pasos individuales par
Cómo cambiar los programas predeterminados en Windows 10

Cómo cambiar los programas predeterminados en Windows 10

Como Windows 10 consiguió lanzado el mes pasado, ha habido muchas preguntas sobre cómo hacer ciertas cosas en él. Por ejemplo, cómo cambiar los programas predeterminados. Va estar demostrando cómo hacerlo en este tutorial.Nota: va asumiendo que usted
Cómo solucionar los programas de inicio no arranca en Windows 8.1

Cómo solucionar los programas de inicio no arranca en Windows 8.1

Cómo solucionar los programas de inicio no arranca en Windows 8.1
¿Cómo hacer una banda sonora de película con el más básico de los programas

¿Cómo hacer una banda sonora de película con el más básico de los programas

Ever quería hacer una banda sonora para una película casera para uso personal pero no tenía acceso a una computadora con programas como iTunes o RealPlayer? Con este tutorial le mostrará cómo crear un CD usando el más simple de los programas, Windows
Mejora de programador de Ghetto programación todos los chips AVR

Mejora de programador de Ghetto programación todos los chips AVR

hice un programador de ghetto con la ayuda de la real elliot instructableel verdadero programador elliotspero pensé que era útil tener sólo 1 programador para todos lo attiny que quería programar, así hice, y aquí están las fotos.la primera imagen mu
Cómo descargar el texto en los programas de MS

Cómo descargar el texto en los programas de MS

Hola, voy a mostrarte cómo descargar texto para su uso en programas como MS Paint, Paint.NET, Powerpoint, Word, etc.. Básicamente esto puede utilizar en cualquier programa, incluso Photoshop.Aquí estás :)El todo maizeful Sabe usted, cosas en < a href
Con un ratón en los programas de QBasic

Con un ratón en los programas de QBasic

como sabe cualquiera que ha programado con QBasic, es una divertido, fácil y (de momento) herramienta de programación muy potente!   Es cierto que es algo lento, pero dado que no ha costado un duro, supongo que es una concesión aceptable.  Como menci
Por qué los hombres gusta de usar ropa interior: inspiraciones de comprensión tipo

Por qué los hombres gusta de usar ropa interior: inspiraciones de comprensión tipo

Algunos chicos como poner en la ropa interior. La cosa es que los chicos tienen motivaciones para que quieran vestir en las mujeres de ropa íntima.Bragas son mucho más Comfy en comparación con breveMientras que muchos chicos no aceptan, cuestionario
Paso por paso los planes para edificio A 250.000 voltios bobina de Tesla

Paso por paso los planes para edificio A 250.000 voltios bobina de Tesla

la bobina de Tesla es un transformador resonante de la base de aire que consiste en una bobina primaria y una bobina secundaria. La bobina primaria es la parte del dispositivo que resuena o vibra que cuando vibra da de un campo magnético muy fuerte q
Iniciar automáticamente los programas en Windows 10

Iniciar automáticamente los programas en Windows 10

En 10 de Windows ha desaparecido la carpeta de inicio del programa desde el menú Inicio. Le mostrará los pasos para llegar a esa carpeta y cómo iniciar programas automáticamente en el arranque en Windows 10.Paso 1: Abrir el archivo Explorer carpetaPa
100 por ciento los higos y bayas roll-ups de

100 por ciento los higos y bayas roll-ups de

Hola,Por favor votar este Instructables para concurso morado si te gusta. Su apoyo será fomentar y me inspira para llegar a la más dulce y saludables ideas y golosinas para compartir con ustedes.Este roll up es dulce, muy fácil de hacer, de 100 por c
UCube: Objetos de diseño e impresión 3D por interruptores los bancos

UCube: Objetos de diseño e impresión 3D por interruptores los bancos

este instructable pasa por cómo diseñar e imprimir una gran variedad de modelos en 3D usando un sistema llamado 'UCube'.Nota: me encantaría eventualmente publicar instrucciones detalladas sobre cómo hacer tu propio UCube, pero puesto que el diseño to
Fijar Pin/liberar los programas de inicio no aparece en Windows 10 edición

Fijar Pin/liberar los programas de inicio no aparece en Windows 10 edición

Por razones inexplicables, el pin/liberar programas del menú Inicio convertido en oculto o no disponible en Windows 10. Este video explica una fácil solución para el problema y recuperar la función.
Por qué los gatos son mejores que los perros...

Por qué los gatos son mejores que los perros...

Un compiation video que hice ilustrando superority felina: