Paso 1: Medir la capacidad Hardware



Bien, tuve un probador de capacidad PCB ya hecho. En realidad hizo uno para AA y otro para 18650 baterías pero no podía encontrar que la 18650 acostumbrados el AA. (la única diferencia es las resistencias de carga) Todo lo que queria pero he añadido un botón de inicio tenía. Ver segunda foto.
Bueno, tenía las resistencias de 4 ohm 5 vatios en el PCB pero consiguieron demasiado calientes así que había movido de la PCB y había atado a un disipador térmico. Vea la foto.
Sí, sé que esto es una chapuza pero funciona.
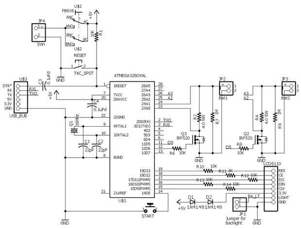
Se muestra el esquema.
Ealge Cadsoft archivos incluidos.