Potente herramienta giratoria de tamaño de bolsillo (3 / 4 paso)

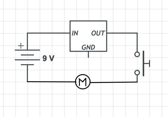
Paso 3: Hacer el circuito

- Soldar el complemento de la batería, regulador de voltaje, interruptor y motor juntos como en la imagen
-Añadir la batería y probarlo

Artículos Relacionados

Tamaño de bolsillo caja de herramientas

Tamaño de bolsillo caja de herramientas

Esta es mi caja de herramientas de tamaño de bolsillo. Tiene todo lo necesita para arreglar las cosas fuera de mi casa y puede ser utilizado como un kit de supervivencia. Contiene herramientas como destornilladores pequeños, marcador pequeño y medici
Tamaño de bolsillo del bricolaje manitas caja de herramientas, Feat. Inicio hecho destornillador

Tamaño de bolsillo del bricolaje manitas caja de herramientas, Feat. Inicio hecho destornillador

al final de este instructivo, usted tendrá una caja de herramientas con múltiples tornillos, enchufes y llaves hexagonales. ¿Qué es mejor que ser capaz de reparar y arreglar cualquier cosa a su disposición en el camino? Nada por supuesto!Esta caja de
Kit de Sketch de tamaño de bolsillo

Kit de Sketch de tamaño de bolsillo

este sketch kit tiene todo lo necesario para dibujar sobre la marcha, con todos los materiales almacenados convenientemente en una caja de Altoids.Si tienes un bolsillo, usted puede tomarla con usted!Lo hice todo con cosas que tenía a mintiendo alred
Catapulta de menta de tamaño de bolsillo

Catapulta de menta de tamaño de bolsillo

esta es mi entrada para el concurso de tamaño de bolsillo. Esta catapulta poco aseado lanzará mentas u otros proyectiles de forma medieval y discreta. Sólo tarda unos 10 minutos para construir y es muy divertido. Disfrutar.Paso 1: Materiales y herram
Organizador de herramienta giratoria hecha con un cortador láser

Organizador de herramienta giratoria hecha con un cortador láser

aquí es mi organizador de herramienta giratoria.   Consiste en una caja de madera y un conjunto de bandejas extraíbles que sostienen los pedacitos rotatorios.  Todas las partes fueron cortadas en el laser con la excepción de los herrajes de cierre, q
Tamaño de bolsillo MeArm de brazo Robot V0.4

Tamaño de bolsillo MeArm de brazo Robot V0.4

El MeArm es un brazo de Robot de tamaño de bolsillo. Es un proyecto iniciado en febrero de 2014, que ha tenido un viaje muy rápido a su estado presente gracias a su desarrollo abierto como un proyecto de Hardware abierto. Versión 0.3 apareció en Inst
Vaso de cristal: Modificado para requisitos particulares Lasercut gafas utilizando la herramienta giratoria de Lasercut

Vaso de cristal: Modificado para requisitos particulares Lasercut gafas utilizando la herramienta giratoria de Lasercut

activar una línea de dibujo de su amigo convertido en un pedazo de papel en un vaso personalizado.Materiales:1. una docena de vidrio vasos ($10 en el baño de la cama y más allá)2. obra (mi amigo texted me una línea me dibujo hizo y limpió en photosho
Máquina de hotwire de tamaño de bolsillo

Máquina de hotwire de tamaño de bolsillo

este es mi primer instructable así que decidí entrar en la comp de tamaño de bolsillosu sencilla y mina cuesta nadapuede utilizar para trabajos de pequeña artesanía/hobbie y utilizarlo para cortar a través de poliestireno/espuma y cualquier otra espu
¿Corredor de lata Altoids tamaño de bolsillo

¿Corredor de lata Altoids tamaño de bolsillo

haber nunca conseguido aburrido en la escuela o quería hacer tus amigos celosos con algo que no tienen? Bueno esto es todo, esto es lo que ha todos esperando... Tamaño de bolsillo lata Altoids Racer!Paso 1: Materiales: conseguir la lata Mi lata no er
Imanes de muñeca de papel de tamaño de bolsillo

Imanes de muñeca de papel de tamaño de bolsillo

tengo un montón de "juguetes" y estoy siempre en busca de maneras usarlos.  Hoy, he podido utilizar tres de ellas para hacer un juguete de muñeca de papel de tamaño de bolsillo.  Usé mi Xyron, Cricut y mi cortadora de borde recto.  Además, era c
Alfiletero de tamaño de bolsillo

Alfiletero de tamaño de bolsillo

en este Instructable le mostraré cómo hacer un fácil pero útil alfiletero.Se necesitaTelaHilo de roscaAgujaDe bateoTapa de la botellaPegamentoPaso 1: tela Aquí tenemos que cortar un círculo de diámetro de 1 pulgada. Luego coser 1/4 de pulgada desde e
Sostenedor de la moneda de tamaño de bolsillo.

Sostenedor de la moneda de tamaño de bolsillo.

En este Instructable voy a mostrarte cómo hacer un soporte de moneda tamaño de bolsillo con dos elemento. Lo sentimos por las imágenes borrosas, utilizando un teléfono celular. jaja.Paso 1: materiales Lo que vas a necesitar:1: un broche aprietapapel
Cómo hacer 1.000 grullas (tamaño de bolsillo!)

Cómo hacer 1.000 grullas (tamaño de bolsillo!)

Por favor voto índice me :)Este instructable de tamaño de bolsillo está basado en mi 2 º instructivo "cómo 1.000 grúas (o sólo uno!!!!!!)". Pero mencioné al final que una buena manera de hacer su camino a 1.000 grúas debe tener algún papel con u
Grabado de vidrio con una herramienta giratoria

Grabado de vidrio con una herramienta giratoria

Decidí realizar este tutorial sobre el grabado de vidrio con una herramienta giratoria. No tenía idea de cómo funcionaría hacia fuera, pero estoy bastante satisfecho con el resultado. Generalmente trabajo con madera así que pensé que esto sería un bu