Paso 9: esquema





Estoy usando el inversor preconstituido no uno en el esquema 2 º, 3 º, 4 º.
-Inversor hecho listo
-Inversor 555
-Inversor de 2N3055
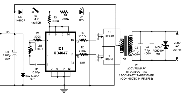
-Inversor CD4047
CONSEJOS
-Añadir un desulfator para prolongar la vida útil de la batería.
-En vez de usar un diodo para trikle carga utilice un controlador de carga
Todavía no puedo encontrar un controlador de carga aquí en las Filipinas
Te importa sujesting un esquema o el lugar para comprar aquí.