PiTank - un tanque web controlada con cañón y transmisión en vivo de video (2 / 10 paso)

Paso 2: Sistema Resumen

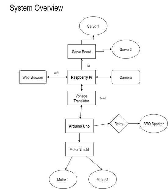
Hay 2 partes principales del robot:

Frambuesa pi:

  • Controlador principal
  • Aloja la página web
  • Controles de la cámara
  • Controles de los servos
  • Se comunica con el Arduino a través de puertos serie

Arduino

  • Controla el motor
  • Controla el relé y sparker de barbacoa (usado para disparar el canon)

Artículos Relacionados

Gigante Web controladas Rover - enviado por BayLab para el programa de patrocinio de Instructables

Gigante Web controladas Rover - enviado por BayLab para el programa de patrocinio de Instructables

este Instructable le mostrará cómo convertir un carro PowerWheels en un rover web controlada. Te voy a mostrar cómo convertir incluso el coche de PowerWheels más antiguos, junkiest en un coche rápido de la telepresencia.Paso 1: Preparando el coche Po
Servidor Web DIY con Arduino Mega 2560

Servidor Web DIY con Arduino Mega 2560

en este proyecto de bricolaje, vamos a hacer nosotros mismos un servidor web pequeño con W5100 escudo y arduino mega 2560,Vamos a conseguir nosotros mismos iniciado,Preparar todas las piezas...Paso 1: Las piezas necesarias para este DIY 1. Arduino Me
Marioneta controlada con una sola mano

Marioneta controlada con una sola mano

Para este instructable, va ser mostrando cómo hacer una marioneta controlada con una sola mano. No estoy hablando de marionetas. Este es un método que pensé en mí mismo, aunque no sé si ya se es pensado de a otra parte. Ya que es mi primera marioneta
Toma web controlada por Arduino

Toma web controlada por Arduino

Hice una toma Web controlada por Taiwán clonado Arduino, que se basa por Arduino Pro Mini y ESP8266-1, el sitio oficial de este clon es: Webduino = x Arduino WebPodemos programar por simple HTML, CSS y JavaScript, también tiene medios de formación en
Trabajo con torno torno herramienta almacenamiento problemas resueltos en este video de proyecto de carpintería fácil

Trabajo con torno torno herramienta almacenamiento problemas resueltos en este video de proyecto de carpintería fácil

Trabajo con torno torno herramienta almacenamiento problemas resueltos en este video de proyecto de carpintería fácil *Para obtener instrucciones detalladas puede ver el video de YouTube aquí http://youtu.be/3wlvdoKyFKgConstruir una herramienta de to
Tanque autónomo con brazo robótico (Arduino, Bluetooth)

Tanque autónomo con brazo robótico (Arduino, Bluetooth)

Este Instructables se explica el proceso de construcción de un tanque autónomo de Arduino con un brazo robótico conectado a controlarse a través de bluetooth usando la aplicación Ardudroid Android.La dirección se controla mediante teclas mientras los
TANQUE de ROV con cardán

TANQUE de ROV con cardán

Hice este ible en una prisa para que pudiera entrar el concurso de la ciencia de explorar así que de todos modos permite empezarEsta es la versión 3 de mi tanque de Fpv AKA Roverbot v2 que el ROV está todavía en su etapa de prototipo. Pasando, si has
Web controladas 8 canales Powerstrip

Web controladas 8 canales Powerstrip

saludos, compañeros entusiastas de Raspberry Pi.  Estamos a punto de crear un gadget multiuso que le impresionará!  Mi razón principal para la construcción de este para controlar mis luces de Navidad, sino es sólo uno de muchos posibles usos.  Básica
Raspberry Pi cero luz de la luna (controlada con teléfono inteligente)

Raspberry Pi cero luz de la luna (controlada con teléfono inteligente)

¡ Bienvenido! Aquí es cómo construir una luz controlada para teléfonos inteligentes. Encontré una lámpara muy bonita "en forma de luna" en Ikea - pero realmente cualquier luz hará que un simple enchufe de 2 patillas.Esto funciona con cualquier f
Spidering una web Ajax con un formulario de inicio de sesión asíncrona

Spidering una web Ajax con un formulario de inicio de sesión asíncrona

el problema: herramientas de Spidering no permitan la autenticación de inicio de sesión de AJAX.Este instructable le mostrará cómo iniciar sesión a través de un formulario AJAX usando Python y un módulo llamado Mechanize.Las arañas son programas de a
Servidor Web integrado con Tiva conectado Launchpad

Servidor Web integrado con Tiva conectado Launchpad

Hola todo el mundo,En este post voy a compartir con ustedes mi nueva aplicación simple servidor integrado para control y medida de algunas cosas por internet.Hoy en día como sabéis IoT es tema popular y podría ser más popular. Incluso hay un lema que
C# Web Browser con giro!

C# Web Browser con giro!

Este es un navegador que se ejecuta en el escritorio y es un navegador Web que sustituirá a Google Chrome y Firefox!(más que probable que de costumbre pero será tu propia y usted puede decirle a la gente que lo hizo)La torcedura es opcional y si uste
Peces acuario soporte (tanque criador 40 con puerta oculta del colector de aceite)

Peces acuario soporte (tanque criador 40 con puerta oculta del colector de aceite)

este acuario fue diseñado para un tanque de 40 galones criador en la parte superior, con una puerta lateral oculta para permitir que un tanque de 20 galones largo para colocarse dentro de un colector de aceite.  Fue más un poco de tamaño para permiti
Web controlada por Arduino LED

Web controlada por Arduino LED

Este instructable le muestra cómo crear un Web-enabled tri-color LED basado en un Arduino y el escudo de WIZnet Ethernet, controlable desde cualquier navegador Web .Porque el LED se expone a través de un servicio web RESTful simple en el Arduino camb