Paso 2: De esquema a PCB




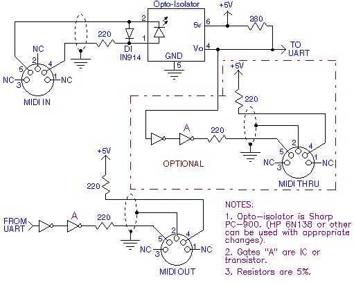
Después de buscar en la web de MIDI para esquemas de Raspberry Pi, tengo un buen comienzo de siliconstuff.com y lo modificó para incluir un MIDI a través del puerto y un LED con un interruptor controlable. (* Nota: Si sólo tienes un opto-acoplador PC900, necesitará modificar su pinout levemente según el esquema 2).
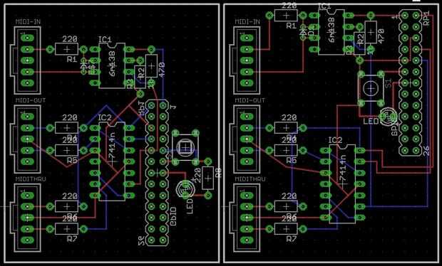
Ahora, es momento de empezar a colocar las piezas en el tablero del PWB. He incluido un diseño de dos diseños de PCB, dependiendo de si desea utilizar un cable de cinta (como hice yo) o conectarlo directamente a la cabecera de la Raspberry Pi. Si no tienes un protoboard de doble cara, utilice el cable de cinta y diseño izquierdo. Si le preocupa acerca de montaje en una caja de 1590BB, utiliza la distribución a la derecha. Ambos diseños de usan las mismas conexiones, pero se invierten las patillas del conector.
Puesto que las cosas no son muy claras en el diseño, puede asomar sobre los componentes en la foto para ver sus valores y otros detalles importantes. Conectores MIDI no deben soldarse directamente a la Junta si tiene pines del conector y los cables de adaptador hembra de 6.