Paso 2: diseño de interruptor

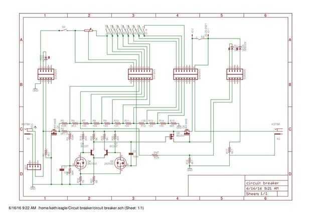
La protección actual reversa se logra mediante el uso de un FET de canal P, IRF4905, con su puerta conectada a tierra (Q1). Ya que es el voltaje de funcionamiento 12V e incluso mi no regulada 12V enchufe pack produce sólo 17 V sin carga, la clasificación de Vgs de 20V de la IRF2905 es suficiente y no hay necesidad para un Diodo zener y una resistencia comúnmente especificados.
El circuito utiliza una resistencia de 0,1 Ohm en serie con la corriente de carga para suministrar una señal dependiente actual (R2 en el esquema). Hay un divisor de tensión a cada lado de esa resistencia para llevar la señal a un nivel adecuado de DC y luego un amplificador diferencial para amplificar la diferencia y activar el interruptor si se supera la tensión de disparo.
La función de interruptor de circuito se realiza por un canal P MOSDET, otro IRF4905 (Q2).
Hay dos divisores resistivos, uno de ellos fijo del lado de la oferta de R2 (R3 y R4). y otro divisor de tensión variable en el lado de carga del R2. Este divisor variable tiene 12 resistencias (R5 a R15 y también la resistencia variable r P1 (se muestra en el esquema sin una etiqueta cerca de la parte superior izquierda).
El amplificador diferencial consta de una etapa de entrada con FETs de canal N 2 (2N7000, Q4 y Q5) y 2 transistores bipolares NPN (BC337, Q6 y Q7). Ellos son seguidos por un resultado final FET de canal P (BS250, Q3) conduce a la puerta de la Q2 IRF4905.
El amplificador diferencial tiene condensadores C1 a tierra en el lado fijo y C2 a la salida en la parte variable. C2 proporciona retroalimentación negativa. Estos condensadores húmedos la respuesta de frecuencia y evitar la oscilación.
El amplificador diferencial tiene también una ruta de retroalimentación positiva a través de la resistencia R24. Tan pronto como la corriente en R2 acerca el viaje actual, el cambio en el voltaje de salida conduce el amplificador diferencial hacia la polaridad opuesta. Permanecerá en este estado hasta que fuese reprogramado.
RESET se realiza con el interruptor S3, que se aplica a un suelo a (aproximadamente) medio punto del divisor de voltaje variable, esto es suficiente para superar el efecto de la resistencia de retroalimentación positiva R24 y, la corriente no es demasiado grande, el estado del interruptor automático será siempre ON.
La otra característica del diseño que se aprecia en el esquema es la división de la aplicación en dos circuitos. Existe un Consejo superior, que lleva todos los componentes de la "interfaz de máquina de hombre" - es decir, los interruptores y LEDs. Hay un tablero inferior, que lleva a todos los otros componentes - los transistores, condensadores y resistencias. Los dos tableros son conectados juntos por dos conjuntos de cabeceras - hembras en el tablero inferior, masculino en el tablero superior.
Cosas a destacar:
1. encontré que los canal P MOSFET BS250 tenía pinout diferente a la dada en la hoja de datos.
2. encontrar la representación de la IRF4905 en el esquema confuso en cuanto a la conexión de drenaje y fuente. Q1 está conectado con su desagüe en el lado de la oferta y la fuente para el lado de carga. Q2 está conectado con su fuente al lado de la oferta y su desagüe en el lado de carga. La manera que la puerta se dibuja en la biblioteca de águila que he utilizado sugiere que es al revés. He probado a cambiarlo pero no pudo.