Paso 1: Diseñar el esqueleto de plástico (no spooky!)





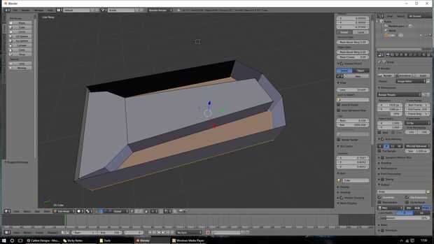
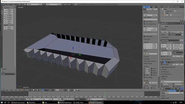
Esto es esencialmente un hueco bloque para proporcionar una estructura rígida para envolver el paracord alrededor de refuerzo. Uso de paracord solo causaría los tejidos que se salga debido a la falta de tensión (una brecha tendría que dejarse para insertar la clave) y la clave se atoren en el paracord). Este bloque de plástico podría ser utilizado por sí mismo, pero paracord tiene más de una atmósfera militar y proporciona una manera para garantizar el protector con un lazo.
He utilizado Blender para el plástico de la vivienda, a partir de dos cubos básicos, les alarga y dándoles algunos bordes biselados con estilo de diseño. De un brazalete de paracord anterior había hecho, determinó que los lazos repitieran cada 8.2 mm, por lo que he creado algunas muescas cada 4,2 mm (cada bucle requiere un 'in' y una muesca de "out") para evitar el paracord deslizando el extremo. Para verificar que el modelo era adecuado para la impresión de ya pasado por el servicio de reparación de Microsoft modelo antes de configurar para impresión. Las dimensiones son 51mm por 27mm por mm 7,5.
No muchas personas tienen actualmente una impresora 3D, aunque este paso podría replicarse fácilmente utilizando plástico de 1mm para las placas superior e inferior, y un esbozo de la clave trazado en MDF de 3mm y delimitada por una caja rectangular. La cosa entera probablemente podría también ser hecho de varias capas de tarjeta de caja de cereal reforzada con pegamento de madera!
Si tu clave tiene problemas Instalación dentro de la cavidad impresa 3D después de presentar al material de soporte, coloque la parte 3D en una pequeña cantidad de agua hirviendo durante unos 10 segundos. Debe ser lo suficientemente caliente como para permitir que la clave en la fuerza y deformar el plástico ligeramente para proporcionar un mejor ajuste sin realmente de fusión.
El archivo está disponible para su descarga aquí
(04/09/16) Versión actualizada con agujeros de 3mm integrada aquí