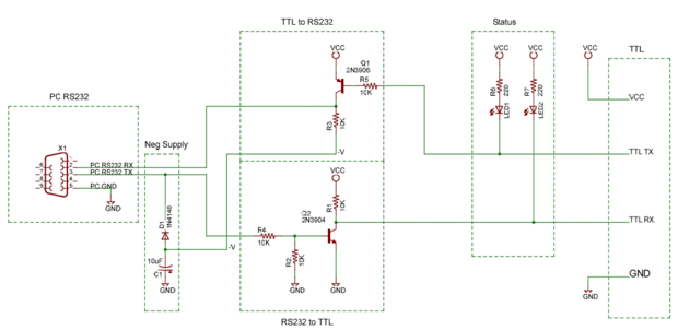
Paso 4: Rs232 para interfaz de TTL.





1. obtener un escudo de rs232 de arduino. (Puede que necesite un adaptador cambiador de género femenino femaie)
2. usted puede conseguir un adaptador hecho de antemano. Más fácil.
3. usted puede obtener un circuito integrado de dip (aka IC). (Asegúrese de obtener algunos condensadores de 1uF o 10uF mientras estás en él)
4. puede hacer que uno de los componentes electrónicos discretos que tengas puesta alrededor.
Aviso: Use cualquier circuito electrónico bajo su propio riesgo. No será responsable por cualquier o todas las cuestiones. Conseguir un profesional para ayudar si no estás seguro.