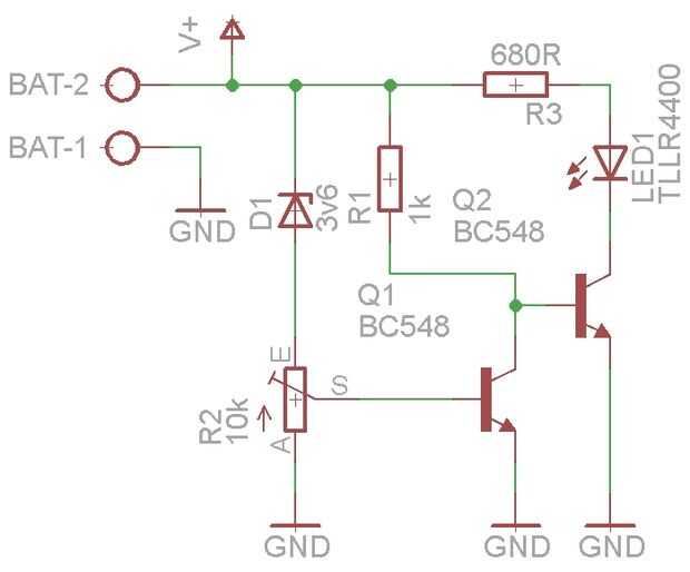
Paso 8: Indicador de baja tensión


Circuito es muy simple. Contiene 3V6 Zener diodo, dos transistores multiusos, LED, dos resistencias y potenciómetro. Diseñados en Eagle PCB para caber fácilmente en el tablero de prototipo.
Estableciendo el limite de voltaje es muy sencillo con fuente de alimentación ajustable. En mi caso, quería establecer 8, 0V como disparador para el indicador. 8V porque 8 celdas NiMh * 1V/celda = 8V. 8V set de fuente de alimentación ajustable. Girar potenciómetro del indicador hasta luz consigue. Usted lo consigue, una vez revés lentamente hasta llegar otra vez a luces LED. Hecho.