Notificador de escritorio frambuesa Pi (8 / 18 paso)

Paso 8: Diseño de PCB

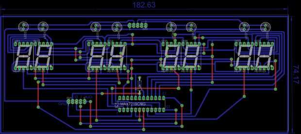
Diseño de PCB fue diseñado utilizando software de águila. Crearon cuatro grupo de pantalla que contiene dos siete segmento en cada grupo como quiero mostrar la información cuatro. He creado una disposición para la conexión de LEDs sobre la muestra. No aplicar ahora pero se puede utilizar a parpadear cuando venga una nueva notificación. En la última etapa se verá que he utilizado el logo de Gmail, Facebook y Twitter en la parte inferior de la pantalla para especificar la información que está mostrando. Usted puede utilizar led en la parte inferior del logo para que sea brillante. Opción está allí, que usted puede utilizarlo en su propio camino.

Artículos Relacionados

Instalación de servidor de escritorio remoto (RDP) de Windows en su frambuesa Pi

Instalación de servidor de escritorio remoto (RDP) de Windows en su frambuesa Pi

A veces no práctico tener un monitor y teclado conectado a su frambuesa PI.Esta es una guía rápida para configurar su PI para permitir que windows use escritorio remoto para conectar con el PIEsta guía es el resultado de la Bloominglabs Raspberry Pi
Luz-notificador de correo electrónico no leídos con frambuesa Pi

Luz-notificador de correo electrónico no leídos con frambuesa Pi

En este Instructable, te mostraré, cómo construir tu propio 'correo electrónico no leído'-Notifier, que comienza a la luz, cuando llega un nuevo correo electrónico. No necesita equipo especial para esto. Cuando haces proyectos de DIY a ti mismo, tien
Escritorio remoto desde Windows a frambuesa Pi

Escritorio remoto desde Windows a frambuesa Pi

En lugar de conectar su frambuesa Pi a un monitor grande de la TV ¿por qué no utilizar el protocolo de escritorio remoto de Windows para acceder a su ordenador Raspberry Pi?En este ible te voy a mostrar cómo utilizar el protocolo de escritorio remoto
Hacer frambuesa Pi un escritorio multiusuario

Hacer frambuesa Pi un escritorio multiusuario

IntroducciónQuiero que mi hija a usar el Raspberry Pi para su trabajo de la escuela y aprender programación. Le pude comprar un Raspberry Pi o pude compartir mi frambuesa Pi con ella. Decidí compartir el Raspberry Pi con ella. Después de completar es
Convertir su frambuesa Pi en una PC de escritorio

Convertir su frambuesa Pi en una PC de escritorio

Cómo hacer una tarjeta de crédito de tamaño, equipo de $35 en una PC de escritorio completamente funcional con sorprendente buen funcionamiento.Paso 1: instalación 1. descargar NOOBS LITE de www.raspberrypi.org/downloads.2. copiar el contenido de la
Frambuesa Pi 3 modelo B: Guía de un principiante

Frambuesa Pi 3 modelo B: Guía de un principiante

Una versión más reciente del Raspberry Pi, Frambuesa Pi 3 modelo B ha sido lanzada recientemente. Lo que lo hace diferente de otros modelos anteriores son:Un procesador de 64 bits más rápido corriendo a 1,2 GHzA bordo de Bluetooth de baja energía (BL
Conectar tu Arduino Uno y frambuesa Pi!

Conectar tu Arduino Uno y frambuesa Pi!

El Raspberry Pi y el Arduino Uno son dispositivos muy potentes, buena en diferentes cosas. Las placas Arduino son impresionantes en la lectura de las entradas y salidas de varias cosas diferentes. El Raspberry Pi es básicamente un mini, el equipo de
Escritorio de jardinería, Beta Plantbot

Escritorio de jardinería, Beta Plantbot

Este proyecto es una continuación de la Plantbot alfa.El objetivo era construir un jardín escritorio similar al AeroGarden que mercados de MiracleGrow pero con más calcular la potencia y energía de la luz. Usando un láser de corte de madera, luces LE
Vehículo RC con frambuesa Pi

Vehículo RC con frambuesa Pi

Este Instructable fue escrito para cualquier persona interesada en la fabricación de un coche RC de materails común. Muchos de estos materiales pueden reemplazarse con otros que sirve el mismo propósito.Experiencia requerida:Experiencia de soldaduraE
Refrigerador de la cerveza de frambuesa Pi de po

Refrigerador de la cerveza de frambuesa Pi de po

¿Cómo tomar una perfectamente buena cerveza o cava y hacer impresionantes? Un buen comienzo es que su refrigerador decirle Cuántas botellas, cuando la puerta está abierta o cerrada, y la temperatura de su refrigerador. Lo mejor es que la información
Frambuesa Pi portátil DIY

Frambuesa Pi portátil DIY

Cuando lanzado por primera vez, la frambuesa pi tomó el mundo por la tormenta. La idea de tener un $35 todo cuño PC de sobremesa en el bolsillo con el que podría programar, modificar y básicamente satisfacer cualquier necesidad tecnológica su corazón
Alimentador Arduino frambuesa Pi enlace de pescado

Alimentador Arduino frambuesa Pi enlace de pescado

"Lo que una aburrida caja negra"Sí es, pero:– Se alimenta mis peces cuando no estoy allí.– Se alimenta en un tiempo predefinido.– Detecta el alimento dado los peces– Se puede acceder remotamente a la frambuesa pi para ver el estado.– Se puede en
Video llamada en frambuesa Pi 3

Video llamada en frambuesa Pi 3

Desde que salí de mi casa 5 años de mis estudios, me di cuenta de lo difícil que es estar fuera de su familia. Video llamada es una opción para la mayoría de las personas, sin embargo, como mis padres no están en la posición para aprender a usar una
Década de 1970 frambuesa Pi AlexaPhone Amazonas

Década de 1970 frambuesa Pi AlexaPhone Amazonas

Se trata de un estilo de la década de 1970 trimphone que he convertido para albergar un Pi de frambuesa que ejecuta el servicio de búsqueda de Amazon Alexa voz.Para utilizarlo simplemente levante el auricular, hablar su pregunta, colgar y respuesta d