Monitor de ritmo cardiaco con energía solar (4 / 14 paso)

Paso 4: Obtener un tablero de Sensor de pulso...

Conseguir un tablero HR premade hace cosas mucho más fácil. Yo tengo la mía de la tienda local. Puede también pruebe, pero si no consigues uno, prueba con alguno de los siguientes sitios:

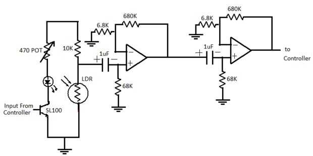
Si no puede conseguir uno, que tenga que hacer uno mismo. He subido dos esquemas diferentes pero similares usando dual opamps. Luego ir el siguiente paso para ver como prueba de ellos...

Artículos Relacionados

Hágalo usted mismo un monitor de ritmo cardiaco con AVR

Hágalo usted mismo un monitor de ritmo cardiaco con AVR

chicos,Quiero compartir mi proyecto de fin de semana en la creación de un monitor de ritmo cardíaco con el AVR.En este experimento estoy usando ATMEGA128 y LM358 como el amplificador de sensor,Vamos a empezarPaso 1: Algunos de los componentes de este
Biorreactor de algas con energía solar

Biorreactor de algas con energía solar

crear una con energía solar, sin costo, en ejecución biorreactor de algas.Paso 1: Acabado biorreactor me disculpo por no conseguir ninguna foto durante la construcción de mi biorreactor de algas con energía solar, pero sólo me decidí a hacer un instr
Casa de papel pop-up con energía solar

Casa de papel pop-up con energía solar

so... ¡ Hola! Es Alvin aquí con su primer instructivo:)Este instructable es en un pequeño proyecto sobre hacer una casa de papel pop-up con alimentación solar. La casa de papel convierte la luz que recibe en energía para su interior, iluminación, ilu
DIY con energía solar cargador de una luz

DIY con energía solar cargador de una luz

¿Qué haces cuando abandona la luz del jardín con energía solar? La célula solar es generalmente aceptable. Me decido a convertir a un cargador de masa 1,5 V. Funciona muy bien!
Reemplazar un globo de vidrio roto en una luz con energía solar

Reemplazar un globo de vidrio roto en una luz con energía solar

¿qué haces con esos hermoso, costoso y delicado jardín solar powered luces cuando se rompe el globo de cristal?Simplemente sustituya el globo de cristal con una esfera riego Aqua mundo modificada.Fondo:Para celebrar un gran año de cultivar un huerto,
Luces de emergencia con energía solar

Luces de emergencia con energía solar

la hice en TechShopEste se introduce en el concurso de GreenTech. Si te gusta, por favor vote por él!Materiales:Luces del paisaje con energía solar (mina son de la tienda de dólar)Chatarra madera 2 x 4Herramientas:Sierra para cortar ingletesTaladro c
Autónoma con energía solar Twitter comedero

Autónoma con energía solar Twitter comedero

el concepto es simple en la superficie; construir un comedero energía solar autónoma que detecta el movimiento, fotos de broches de presión y carga en Twitter.  El resto de los datos de este artículo a la construcción de un aparato de esos y lo nuest
Portátil con energía Solar 220V fuente de alimentación

Portátil con energía Solar 220V fuente de alimentación

este Instructable muestra para hacer una muy simple, suministro de energía solar verde y portátil. Puede utilizarse incluso para acampar, blackout, fuente de energía en casa y más.Estoy sólo a estudiantes de grado 6 tener preocupaciones con el medio
Desarrollar el "Sentido del número" con energía Solar, reciclado, dispositivos numéricos

Desarrollar el "Sentido del número" con energía Solar, reciclado, dispositivos numéricos

dos trenes salen de la estación al mismo tiempo en pistas paralelas. Uno viaja a 560 millas en la misma cantidad de tiempo tarda el otro recorrer 630 millas... y ¿por qué nos preocupamos?¿Ves algo en especial acerca de los números utilizados en este
Compostador con energía solar

Compostador con energía solar

Somos Robot revolución, un primer equipo de la Liga de Lego (http://www.firstlegoleague.org), y este es nuestro proyecto de investigación para la temporada de 2015 basura Trek. Compostadores de no procesan las hojas y residuos de cocina muy rápido si
Monitor de ritmo cardiaco Polar habilitado para la Web

Monitor de ritmo cardiaco Polar habilitado para la Web

Utilizar un sensor de ritmo cardíaco Polar, un tablero barato hardware conectado vía USB y un poco de software para poner su ritmo cardiaco en el Web. Los datos vivos es servido desde su computadora y accesible a través del relé Yaler (revelación: so
Monitor de ritmo cardiaco

Monitor de ritmo cardiaco

He construido un circuito de monitor de ritmo cardíaco relativamente simple que es supervisado y controlado por un Arduino Uno. La teoría de operación está basado en el hecho de que la luz infrarroja (IR) es parcialmente absorbida por la sangre. Cuan
Tarro de luz con energía solar

Tarro de luz con energía solar

la idea de este Instructable vino de algo que encontré se llama el sol y Luna los tarros en ThinkGeek.com.http://www.ThinkGeek.com/homeoffice/Lights/994a/Lamentablemente estos frascos cuestan mucho más de lo que estaba dispuesto a pasar. Debido a est
Publicidad negocio caja de luz con energía solar

Publicidad negocio caja de luz con energía solar

Hola a todos. Este es mi primer instructable, lo sentimos no fotos no porque tuve la idea pero voy a añadir dibujos ásperoslo que se necesita12 pulgadas de 1 o 2 soportes en l2 1 por 6-6 pies de largo2 1 por 6-2 pies de largoalgunas herramientas bási