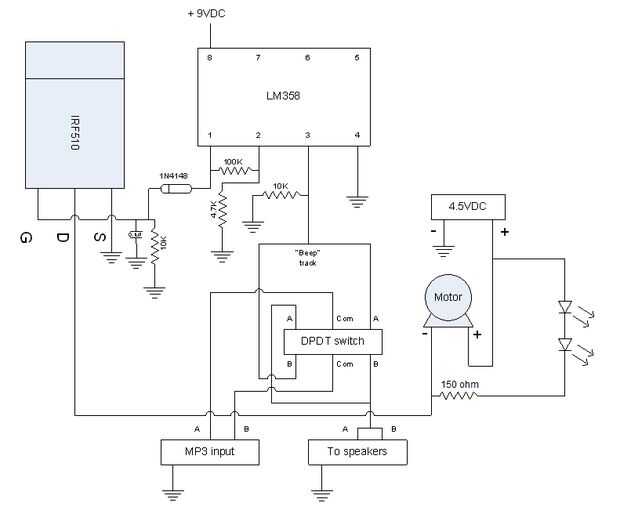
Paso 7: Construcción del circuito de control del motor



-Anteponer el Mosfet IRF510 en el centro; doblar las puntas por lo que pone plano y luego la soldadura en el lugar.
-Instalar las resistencias, condensador y diodo y puente, desde el centro del tablero hacia fuera hasta el borde.
-Instalar el mini interruptor.
-Instalar el zócalo del IC.
-Instale los conectores estéreos.
-Por último, soldar en los cables de la pinza de la batería y la conexión al motor. Consejo: Agregar pegamento al punto donde los cables pasan por el tablero del circuito, esto ayuda a impedir que interrumpiendo. Puedes ver en la imagen.
Sobre los jacks stereo: estéreo en la lista tiene espaciamiento del perno del estándar, pero tomas similares pueden tener clavijas adicionales para apoyo. Si usted consigue uno de esos, prueba con el multitester para confirmar que las conexiones son lo mismo y luego clip de los pernos de soporte, o utilizar una Dremel para perforar un par de agujeros adicionales en el tablero para los pernos de soporte.
También puede utilizar cables del tablero para un gato independiente, montado en el lado de la caja de un proyecto.
El mini interruptor es opcional. Se utiliza para cambiar el canal que la pista de sonido es (ver la sección de editar el archivo de sonido para más detalles). El conmutador permite utilizar una pista con el sonido en la izquierda o el derecha estéreo canal, sin tener que fijar el archivo de sonido. Sin embargo, si desea, puede omitir el uso del interruptor y use cables de puente a través de las conexiones.