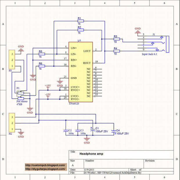
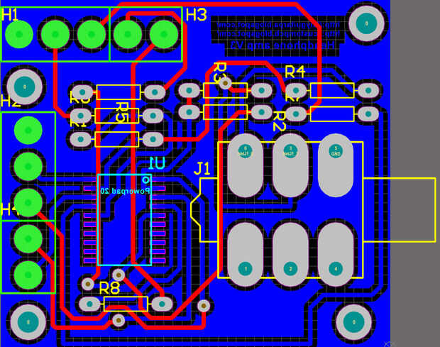
Mi primer proyecto SMD


Este proyecto de mi puño con circuito SMD. Ignoraba SMD porque se confunden las piezas de tamaño pequeño me. El circuito del actual proyecto SMD es el amplificador de auriculares con TPA6120.

Artículos Relacionados

El primer proyecto de plataforma DIY honesto en internet

El primer proyecto de plataforma DIY honesto en internet

Bienvenidos al primer proyecto de plataforma honesto en internet.Aquí es cómo puede asegurarse de que su proyecto plataforma DIY no termina pareciéndose a un mono con una sierra y pistola lo del clavo.Sé mejor de lo que para obtener entre un pinner y
Hola mundo: su primer proyecto de Othermill (Otherplan para Mac OS X)

Hola mundo: su primer proyecto de Othermill (Otherplan para Mac OS X)

El Othermill es un molino CNC escritorio fácil de usar que puede fabricar cosas sorprendentes a una variedad de materiales, incluyendo madera y metal. Grabado de placas de circuito impreso (PCB) para la electrónica es una de las tareas que maneja esp
Hola mundo: su primer proyecto de Othermill (Otherplan público Beta)

Hola mundo: su primer proyecto de Othermill (Otherplan público Beta)

El Othermill es un molino CNC escritorio fácil de usar que puede fabricar cosas sorprendentes a una variedad de materiales, incluyendo madera y metal. También es ideal para creación de prototipos PCB para proyectos hobby o fabricación.En este tutoria
Su primer proyecto de Pepakura

Su primer proyecto de Pepakura

En este tutorial que usted aprenderá cómo hacer, imprimir, cortar y pegar el 1 º modelo de papel.Vamos a trabajar con el modelo de Tamaño fijo (que no cambiar el tamaño / escala).Tenga en cuenta siguiente antes de empezar:1.] qué es Pepakura y cómo i
Mi primer proyecto de impresión 3D

Mi primer proyecto de impresión 3D

¿Quieres aprender a hacer proyectos 3D? ¡Yo también! He estado fascinado por la posibilidad de hacer impresión en 3D. También no tengo absolutamente ningún proyecto para el cual necesito una impresora 3D. Sin embargo, quiero hacer un proyecto 3D. Sie
BAYMAX: Mi primer proyecto Python

BAYMAX: Mi primer proyecto Python

(Ok tal vez una década) desde hace varios años he tenido esta relación encendido-apagado con aprender a código. He incursionado en esto y recoger algunos Java script, HTML, tijeras de VBA y conocimientos de todo señorío de controles de lógica industr
Su primer proyecto de costura - cómo hacer un Mini Quilt

Su primer proyecto de costura - cómo hacer un Mini Quilt

amor para taller de costura coser le enseña a coser un Quilt de Mini rápido y fácil. Esta colcha es un excelente primer proyecto para una alcantarilla de principiante. Se pueden hacer de cualquier número de diferentes colores y telas de algodón estam
Su primer proyecto de torno: La Granada de la M40 de los "Extraterrestres"

Su primer proyecto de torno: La Granada de la M40 de los "Extraterrestres"

este es un proyecto excelente del arrancador para el torno de metal; requiere varias operaciones diferentes, requiere de un conjunto mínimo de herramientas, puede hacerse en peso ligero ' libre maquinado "aluminio, aparte de un par de sitios clave de
Hacer un estante de una sola tarjeta - mi primer proyecto en la carpintería de Techshop

Hacer un estante de una sola tarjeta - mi primer proyecto en la carpintería de Techshop

después de que había tomado el curso de seguridad básica para la carpintería de Techshop en SF, yo estaba dispuesto a noquear a algunos proyectos básicos para obtener alguna práctica sobre las herramientas antes de intentar algo más complicado.  Mi p
Mi primer proyecto de carpintería

Mi primer proyecto de carpintería

este es mi primer proyecto de carpintería.Mi esposa se sentía un poco abajo, así que decidí hacer algo.He utilizado un trozo de madera del palet.Por favor Disculpen cualquier ortografía y errores de gramática, como el inglés no es mi lengua materna.E
Servo PIR primer proyecto

Servo PIR primer proyecto

Hola,So... Este es mi primer proyecto. He comprado leds, resistencias y mucho más de ebay, pero hasta ahora solamente un sensor PIR y un servomotor de vinieron (excepto el tablero). Por lo tanto, me puse a buscar en línea para una buena explicación s
Matriz de LED con controlador de juego - un primer proyecto

Matriz de LED con controlador de juego - un primer proyecto

este proyecto fue construido para mi clase de introducción de la electrónica de la Universidad de Waterloo en Canadá.  Esta fue mi primera introducción a la electrónica y por lo tanto, mi primer proyecto.Siga estos pasos para construir una matriz de
Mi primer proyecto de ganchillo

Mi primer proyecto de ganchillo

me enseñó a crochet usando libros con diagramas y vídeos de Youtube. Mi primer proyecto fue una simple manta que hice para mi hija. Es fila justo después de fila de ganchillo doble sin bordes con corazón rojo hilo y un anzuelo del N / 9mm de tamaño.C
Magic Light (Sensor de capacitancia, primer proyecto de Arduino)

Magic Light (Sensor de capacitancia, primer proyecto de Arduino)

este fue mi primer proyecto de arduino.  Su ideal para principiantes. Se descolora el color o las luces de mi moviendo sus manos cerca de él.  Se desvanece de un azul bastante púrpura a un fogoso rojo-anaranjado. Su era SUPER fácil de construir, no a