Máscara de sinestesia (4 / 18 paso)

Paso 4: Prototipos de electrónica

Romper!

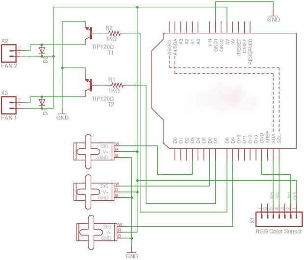
Esto no es un circuito simple, así que vamos a romper todos los componentes en subgrupos y averiguar cómo enlazar por separado. Si te pierdes o confundir los esquemas te mostrará exactamente donde cada cable tiene que ir. Si esta es la primera vez que ve esquema presentado de esta manera, revisa este tutorial de Sparkfun impresionante sobre esquemas de lectura.

Artículos Relacionados

Máscara del Doctor peste

Máscara del Doctor peste

este es mi primer post instructibles así que haré mi mejor para explicar los pasos y detalles involucrados en la fabricación de esta máscara. Lamentablemente no tomo algunas fotos, pero haré mi mejor para explicar independientemente.Esta máscara fue
Hacer una máscara de reciclaje

Hacer una máscara de reciclaje

primer paso es conseguir viejo cartón y cortarlo en tiras y pedacitos de su elección. Los más pequeños se cortan, el detalle más es posible añadir a la forma general. Empezar por la cola una banda alrededor de su cabeza para adaptarse a sus dimension
Cómo hacer una máscara de Halloween con Apoxie esculpir

Cómo hacer una máscara de Halloween con Apoxie esculpir

Has alguna vez has querido hacer tu propia máscara de Halloween espeluznante pero no sabía dónde empezar.En este Instructable te mostraré un método fácil para hacer tu propia mascarilla casera de Halloween sin todos los pasos complicados con látex y
Cómo hacer un DC Young Justice: máscara de "Cheshire Cat"

Cómo hacer un DC Young Justice: máscara de "Cheshire Cat"

En la historia de DC Young Justice, el gato de cheshire es la hija de Sportsmaster, la hermana de Artemis y el interés amoroso de flecha roja. La chica es un asesino entrenado y siempre está dispuesta a tomar en la próxima misión.Para el 2016 de Wond
Máscara de Mania ~ como hacer una máscara de arcilla seca de aire

Máscara de Mania ~ como hacer una máscara de arcilla seca de aire

Máscaras han existido durante miles de años y ahora usted puede hacer su máscara decorativa de arcilla seca aire propio.Materiales:ACTÍVA Productos más arcilla de aire secoKit de rodillo de arcillaPincho de madera para arcilla de corteTextura de arci
¿Skyrim Dragon sacerdote máscara

¿Skyrim Dragon sacerdote máscara

siempre quise ser parte de un dragón malvado, culto de adoración? Sé que tengo!Si nunca has jugado a Skyrim, usted probablemente habrá encontrado al menos una de estas máscaras y aventuras. Aunque hay algún desacuerdo, mucha gente piensa que son uno
Cáscara de Pizza - de madera de madera

Cáscara de Pizza - de madera de madera

Debido al desafío de Pizza que yo había estado haciendo un montón de pizza pero de tuvoun momento duro "Lanzarlos" a mi piedra de la pizza así que decidí hacer una cáscara de Pizza para hacer mi vida más fácil.Una Cáscara de Pizza es un pan fino
CNC grabado en cáscara de huevo

CNC grabado en cáscara de huevo

Se trata de una cáscara de huevo CNC hueca un procedimiento de grabado.Paso 1: Preparar un picObtener una imagen de la red o crear su propia imagen.Paso 2: Comprimir la altura de la pic a un 77% de originalEl objetivo es compensar la distorsión de la
La máscara de Darth Revan - Star Wars KOTOR

La máscara de Darth Revan - Star Wars KOTOR

"Con la máscara, sin embargo, Revan fue un icono, un símbolo. Él fue el modelador de la historia, un individuo definido por sus acciones en lugar de sus pensamientos, sentimientos y creencias".Antes de reiniciar el canon de Star Wars con la fuer
Máscara de Majora (de la la leyenda de la máscara de Zelda-Majora para N64)

Máscara de Majora (de la la leyenda de la máscara de Zelda-Majora para N64)

¿Siempre quise ser como el divertido crazy Skull-Kid gone (debido a una máscara mal le encanta llevar) de The Legend of Zelda - máscara de Majora?Bueno, bueno, ya lo hice. Me encanta este viejo juego de N64 y construí mi propia máscara. En este instr
Máscara de destino Exo

Máscara de destino Exo

Este es un tutorial para hacer una máscara de Exo el juego destino. El modelo específico que le sigo es Banshee-44, el vendedor de armas en la torre. Yo me quedo a su diseño porque es mucho más sencillo que algunos de los otros estilos y podría conse
Dragón de skyrim sacerdote máscara (Pepakura Papercraft)

Dragón de skyrim sacerdote máscara (Pepakura Papercraft)

Recientemente empecé a jugar de nuevo The Elder Scrolls V: Skyrim y mientras estaba luchando un montón de dragones y vagando durante horas para encontrar máscaras todos del dragón del sacerdote, me preguntaba cómo hacer mi propia máscara - en la vida
Construir destino cazador máscara y armadura Cosplay - SKS Props

Construir destino cazador máscara y armadura Cosplay - SKS Props

Hey todos SKS apoyos de nuevo con otra completa fabricación de traje de Halloween!!!! Mi gran proyecto para este año fue recrear un cazador exitoso destino juego de Bungie.Un cazador es una clase de francotirador sigiloso que utiliza la agilidad en v
Cáscara de la escopeta de reciclado y la plataforma de madera lámpara

Cáscara de la escopeta de reciclado y la plataforma de madera lámpara

Buscando a través de internet para proyectos de escopeta concha lámpara, encuentra principalmente imágenes de lámparas en forma de un arma de proyectiles que no usaron escopeta real o luces de Navidad con escopeta colocaron sobre los bulbos. No he po