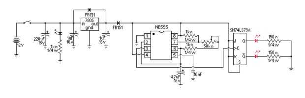
Luces intermitentes de emergencia (2 / 8 paso)

Paso 2: El primer prototipo

En el primer prototipo de prueba saltó el indicador LED de encendido y el interruptor de encendido y después numerosos cálculos con valores de resistencias y condensadores para ser probado. Un interruptor para encender los LEDs sin parpadear era práctico así que se ocurrió acelerar el parpadeo hasta la mirada de LEDs como son todo el tiempo así que he añadido un bote Ω 50 k en el circuito del 555 temporizador. Este circuito funcionará como deseado si está conectada a través de LEDs de potencia a fracaso de tirón de JK o flip flop a diodo a tierra.

Artículos Relacionados

Luz de la bici con parpadeo de luces, intermitentes y freno (VIDEO)

Luz de la bici con parpadeo de luces, intermitentes y freno (VIDEO)

esta es la nueva luz de bicicleta que he hecho para mi noche paseos. Tiene que parpadear el LED en rojo, para la señal normal y en compra para convertir la señal y una luz de frenoPaso 1: proyecto Primero que he hecho un proyecto en MS Paint.Después
Crear un circuito de luces intermitentes con un temporizador 555 y un relé

Crear un circuito de luces intermitentes con un temporizador 555 y un relé

voy a usted cómo hacer un circuito pulsante alternando (usando el temporizador 555) para ejecutar un repetidor.Función del relé es capaz de ejecutar 120V luz.No alternan que bueno con el pequeño condensador (que explicaré más adelante).Paso 1: Lo que
|| LM555 || Del ferrocarril luces intermitentes

|| LM555 || Del ferrocarril luces intermitentes

Este circuito parpadea dos LEDs rojos para un cruce de ferrocarril modelo.Espero disfrutar esta construcción, más DIY vídeos por favor suscribirse al canal de youtube de mayo, como y... Gracias < 3Sígueme: ***Facebook: https://www.facebook.com/MakeTu
Cómo obtener su licencia de conducir

Cómo obtener su licencia de conducir

He enseñado la educación vial y entrenamiento de los últimos 5 años. Esta guía incluye todo lo que necesita de la firma para arriba para la escuela, para sobresalir de su examen de conducir. Tenga en cuenta que vivir y enseñar en California y su DMV
Explorando el Tesla modelo S CAN Bus

Explorando el Tesla modelo S CAN Bus

Recientemente pensé que sería divertido intentar hurgando el modelo S CAN bus, ya que el coche es básicamente un ordenador grande con casi todos los controles accedidos desde el gran centro de pantalla táctil de 17". Como una vez escuché a alguien de
75 cosas que hacer al conducir

75 cosas que hacer al conducir

75 cosas que hacer en un coche1. falso carsickness.2. inclínese hacia atrás en su asiento a la persona detrás de usted.3. pedir. ¿Estamos allí todavía? Cada 5 minutos.4. tener argumentos con alguien en el coche.5. pegar la cabeza por la ventana como
Lágrima de espuma de mercurio, como construir un acoplado de lágrima de espuma. prueba, bien aislada y peso súper ligera de la putrefacción

Lágrima de espuma de mercurio, como construir un acoplado de lágrima de espuma. prueba, bien aislada y peso súper ligera de la putrefacción

En cierto modo, los campistas lágrima son un gran recuerdo del viejo oeste americano, el que descubrieron los pioneros, colonos, exploradores y vaqueros, y que los nativos habían conocido a lo largo. Los colonos con sus carros de Conestoga y el vagón
EMERGENCIA del RGB LED FLASHER

EMERGENCIA del RGB LED FLASHER

INTRO: EMERGENCIA RGB LED FLASHEREste Instructable fue hecho antes incluso de empezarlo la mitad.Todo comenzó después de ordenara una luz de la bicicleta 5 LED trasero rojo con 7 modos de flasheo de Ebay.Yo estaba impresionado con todos los modos que
Arduino powered A-10 stick grip remoto w/emergencia botón partido!

Arduino powered A-10 stick grip remoto w/emergencia botón partido!

Volví a través de la construcción de "botón de emergencia partido" de Plama2002 un tiempo y quería algo similar para mi bar. También tuve un agarre de palillo USAF B-8 viejo de un A-10A que recogí en mi vida anterior. Pensé que en vez de ser sól
Instalación de luz intermitente y luz de la cola para bicicletas Motor

Instalación de luz intermitente y luz de la cola para bicicletas Motor

OK vamos esto es un básico paso a paso que le ayudará a entender cómo hacer este proyecto. No se exactamente cómo hacerlo porque será diferente para todos. (suena su moto Zooms) Esperanza usted puede conseguir como hacer esto y mal ve muchas más foto
Cómo convertir Toyota Camry intermitentes a LED DRL

Cómo convertir Toyota Camry intermitentes a LED DRL

¿Has querido esas brillantes LED luces de conducción diurna en su Toyota Camry pero no quiero comprar el modelo XLE costoso para conseguirlos? Pues bien, con nuestro kit de conversión de Toyota Camry Switchback LED DRL , tienes que en cualquier model
¿Control de luces de su casa con el ordenador

¿Control de luces de su casa con el ordenador

que siempre quisiste controlar las luces de tu casa desde tu ordenador? Es realmente bastante asequible para hacerlo. Usted puede incluso controlar persianas automáticas, pantallas de proyección motorizadas, sistemas de riego, etc.. Necesitas dos pie
Tacos todos terreno caucho monedero con opcionales luces de Smack

Tacos todos terreno caucho monedero con opcionales luces de Smack

uno de mis vecinos ponen una pila de neumáticos mtb hacia fuera en la calle para la basura recogida. Naturalmente, mis instintos de cazadores-recolectores asumieron el control y los arrastraron todo a mi guarida a regodearse sobre. Es posible que ten
FlashBack - mochila, chaleco o Jersey integrado luces de bicicleta LED

FlashBack - mochila, chaleco o Jersey integrado luces de bicicleta LED

monto a menudo bicicletas que acaban por no tener trabajo luces intermitentes de LED, ya sea porque es una moto de amigos que no cree en la seguridad, bicicleta de montaña, o las pilas están muerto otra vez. Ya que siempre traigo mi camelbak conmigo