Paso 4: La tarjeta principal




También puede ayudar a los bloques de terminales como en la imagen de la etiqueta. Usted también necesitará algunas de las pistas para evitar un cortocircuito; para ello, utilice el taladro para deshacerse de la sección de cobre de la pista.
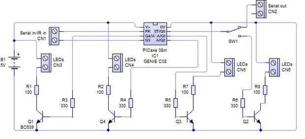
Si usas un chip de 08 m:
- y 4 salidas (como yo) entonces usted tendrá que incluir un interruptor para cambiar el pin 7 de un bloque de terminales para la programación a un transistor de salida.
-se necesita conectar la línea de datos para el receptor al pin 4; ningunos otros funcionará
-el serial en el pin tiene que estar conectado al cable naranja del circuito de descarga
-entregas de la clavija de salida deben conectarse al cable amarillo del circuito de descarga de
-el serial en el pin debe conectarse a 0v resistencia de 10 k cuando no está conectado el circuito de descarga
He proporcionado un diagrama del circuito de la placa principal en las fotos (diseño del circuito Asistente 2).