







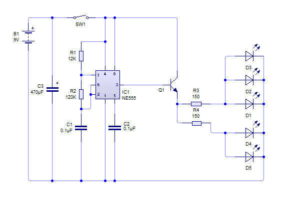
Partes:
Temporizador 555
zócalo de 8 pines para CI
5 x LED (utilicé alta potencia)
resistencias de ohm 2 x 150
Resistencia de 12K (R1)
Resistencia de 120K (R2)
tapas de 2 x 0.1 uF
2N2222 / transistor NPN BC547 (o algo que pueda manejar mejor la corriente - mi 2N2222 hace calor así que usé un disipador de calor)
Clip de la batería de 9V
cap de 470 uF (cualquier tipo o simplemente omitirlo)
Opcional:
Interruptor
Brida para sujetar la batería
Disipador de calor
Otros:
Herramientas
Método de transferencia de toner
etc.
Si no utilizas el interruptor solo soldar un alambre en vez de él.
Espero que lo disfruté. La linterna es más económica porque no está continuamente encendido.
Lo siento por la gramática u otros errores.