Linterna con Joule Thief (1 / 2 paso)

Paso 1: esquema

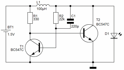
El esquema que utilicé para mi JT.
Es casi lo mismo que
Instructivo de ledartist lo que me inspiró para hacer un ladrón de joule de linterna.
En la segunda foto es el prototipo que hice para reemplazar una batería y la lámpara.

Artículos Relacionados

Ola JT - Larson Scanner con Joule Thief

Ola JT - Larson Scanner con Joule Thief

Me encanta cazadores de LED. Un montón de LEDs perfectamente encendiendo y apagando en un momento preciso - luces funcionando de una manera, entonces la otra forma... Es relajante, relajante e hipnótico.Hay muchos circuitos de explorador/cazador/secu
Quema de láser con Joule Thief

Quema de láser con Joule Thief

Tenga cuidado de los ojos ya que estos láseres son letales para los ojos. Puede enceguecer antes de que el párpado se cierra. ---Yo no soy responsable de cualquier daño.Vaya a través de http://en.wikipedia.org/wiki/Laser_safety antes de la lectura y
LED crece la luz con Joule Thief pilas en un contenedor de jardinería de mecha para barato!

LED crece la luz con Joule Thief pilas en un contenedor de jardinería de mecha para barato!

Por lo que el título tiene muchas palabras, pero eso es porque este instructable combina muchas ideas de muchas fuentes. La idea general de lámpara de semilla de robomaniac energía escritorio combinado con} {crecen plantas con luces de picor LED inst
ALTOIDS DIY SMALLS JOULE THIEF linterna

ALTOIDS DIY SMALLS JOULE THIEF linterna

Hola, todo el mundo. Me encanta hacer proyectos de Altoids latas especialmente las latas de Altoids smalls, son tan pequeños y muy lindo y encajan perfectamente en el bolsillo por lo que puedes llevarlas contigo en cualquier lugar y en cualquier mome
Mano manivela linterna Mod más Joule Thief

Mano manivela linterna Mod más Joule Thief

tengo un par de linternas de mano manivela colocación alrededor y nunca estaba satisfecho con su desempeño.Cuando llegué les fresco hacia fuera de la caja funcionó muy bien. Pero cuando se agotaron sus baterías era demasiado agotador para recargar la
¿Circuito "Joule Thief" en la bombilla de una linterna? Sí!!!!!!

¿Circuito "Joule Thief" en la bombilla de una linterna? Sí!!!!!!

Investigando una paradoja:Recientemente, vi que un "ahorro energético" LED linterna para la venta y sólo utiliza un 1.5 voltios. He comprado esta luz y tomó aparte esperando encontrar una batería, bombilla, interruptor y algún tipo de circuito e
Encienden antorcha de Minecraft con un Joule Thief

Encienden antorcha de Minecraft con un Joule Thief

Para todo el mundo que siempre ha querido hacer su propia antorcha de Minecraft enciende y me gustaría jugar con diversión electrónica en el proceso, este proyecto de Instructables es para usted! La electrónica se explica bastante bien (y con enlaces
Joule Thief - uso LEDs con solo una batería AA!

Joule Thief - uso LEDs con solo una batería AA!

LED hacer dispositivos portátiles pueden ser un poco abultados debido a las baterías. El Joule Thief resuelve, al aumentar la tensión de un solo AA de la batería a un nivel lo suficientemente alto como para encender un LED.Este ible supondrá que un l
Joule Thief LED con batería agotada - No toriod

Joule Thief LED con batería agotada - No toriod

es mi primer instructable. Básicamente se trata de un Joule Thief para encender un LED con la batería de una 1.5v como lo que otros hicieron. Leer pensamiento muchos instructables. Necesito dos transistores o un IC que no quiero o necesito un toroide
BRICOLAJE cómo hacer Joule Thief (detalle completo y diagrama) con

BRICOLAJE cómo hacer Joule Thief (detalle completo y diagrama) con

Qué es Joule Thief:"Joule Thief" es un circuito de amplificador de voltaje simple. Puede aumentar el voltaje de una fuente de alimentación cambiando la señal de bajo voltaje constante en una serie de pulsos rápidos a un voltaje mayor.Paso 1: Cóm
Naranja - limón generador de energía libre con el Joule Thief bricolaje tablero

Naranja - limón generador de energía libre con el Joule Thief bricolaje tablero

Una batería de limón o naranja es una simple batería hacen a menudo con el propósito de la educación. Por lo general, una pieza de metal de zinc y un trozo de cobre insertados en un limón y conectados por cables. Energía generada por la reacción de l
Joule Thief linterna actualizar

Joule Thief linterna actualizar

bien, aquí vamos... "La víctima", una muy pequeña linterna AAA.Me gustaría dar las gracias a "unknownuser 2007" y "1up" para los detalles y la información sobre este proyecto, dándome el gumption intentar esto...Paso 1: La &q
Haciendo un Simple Joule Thief (hecha fácil)

Haciendo un Simple Joule Thief (hecha fácil)

hoy estoy mostrando como hacer un ladrón joule muy simple. Un ladrón de joule tiene muchas aplicaciones, el mejor gadget que he hecho con fue una lámpara de"alimentado de agua", pronto voy a publicar una guía sobre ello pero antes necesito para
Almacén del dólar Joule Thief!

Almacén del dólar Joule Thief!

Importante Nota * Si que empiezas a leer esto y me pregunto qué es tan genial de convertir una linterna en una linterna diferentes Google "Joule Thief". Este es un instructivo para convertir una linterna en una linterna de fuente baja tensión má