Paso 2: esquemas





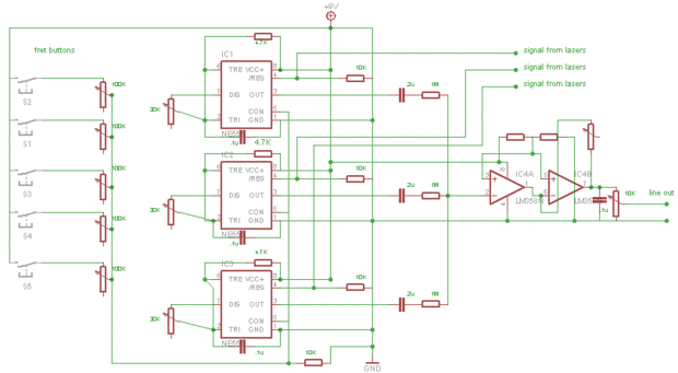
La más simple de lo que parece. Se cablea el 555 como un multivibrador astable. El tono puede ajustarse con el pote de 100K que están conectados con el 555. Los cables de los botones de traste van con el conector de tensión de control. El perno se tira a V + por la resistencia de 10 K y el botón de traste tira de él hacia la tierra, elevar el tono. La cantidad es controlada por el pote de 100K conectado al botón de traste. Así que cada traste puede ajustarse individualmente.
ACTUALIZACIÓN
Añadir esquemas de partes del circuito y Resumen simplificado para una mejor comprensión