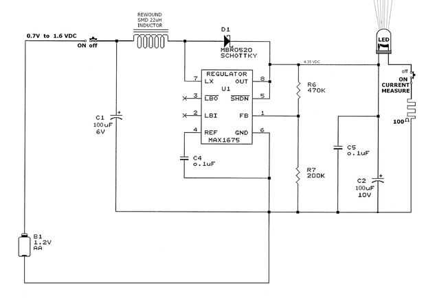
Paso 4: Construir el circuito SMT de plataforma











- Monte el inductor a la plataforma en los pines 1 y 16
- Medir la inductancia
- Si demasiado alta desenvuelva una vuelta y volver a medir en (hasta el punto 2.)
- Otra cosa todos hacer el siguiente componente.
Lugar y alambre el chip SMD MAX1675
Con un cable de conexión desnudo calibre # 28
- El chip SMD MAX 1675 una muestra del pegamento, cinta adhesiva doble también funciona
- Un alambre desnudo al pin 13 de la plataforma de la soldadura y luego el perno 6 en el chip SMD
- Deje suficiente cable para giro derecho y conecte al pin de plataforma 10
- Soldar un cable desnudo a un 0.1uF condensador agacharse el cable correcto
- Alambre al pin 5 de la plataforma de la soldadura como un ancla
- Suelde el cable izquierdo a pin del chip SMD 4
- La parte superior de la uF 0,1 al alambre SMD chip pin 6 cables de la soldadura
- Soldar un cable pelado a plataforma patillas 14 y SMD chip 7
- Soldar un cable pelado a plataforma patillas 12 y SMD chip 5
- Soldar un cable pelado a plataforma pin bucle 11 para fijar 15 luego pin de chip SMD 8
- Un cable pelado a plataforma bucle pin 7 a pin 2 y pin de chip SMD 1 dejando un hilo de dedo para una resistencia de la soldadura
Diodo D1 de alambre
- D1 la soldadura pin15 verde y pin 14 rojo en la plataforma
Los condensadores de 100 uF de alambre
- Banda C2 rojo a pernos plataformas 11 y 12 de la soldadura
- Al otro lado del C2 a las clavijas de la plataforma 9 y 10 de la soldadura
- Banda C1 rojo al pin 6 de la plataforma de la soldadura
- Al otro lado del C1 a las clavijas de la plataforma 8 de soldadura
Alambre del condensador C5
- 0.1 uF capacitor C5 de la soldadura a través de pin de plataforma 10 y pin 11
R7 resistencia de 220K de alambre
- 220K R7 resistencia de la soldadura a través de pin 7 y pin 8 de la plataforma
R6 resistencia de 470K de alambre
Con un cable de conexión desnudo calibre # 28
- Un lado de la 470K resistencia R6 al pin 15 de la plataforma de la soldadura
- Al otro lado del Resistor R6 de la soldadura al cable pelado de pines de chip SMD 1
Plataforma Pin to Pin puentes
Con un cable de conexión desnudo calibre # 22
- Soldar un cable desnudo a través de pernos de la plataforma 9 y 10
- Suelde el otro extremo al pin 8 de la plataforma en C1
- Un puente de soldadura a través de pin plataforma 11 & perno 12
- Un puente de alambre con aislante de tubería del pin 6 al pin 1 de la plataforma de la soldadura
- Soldar un puente de alambre con aislante tubo del perno plataforma 14 pin 16