Paso 2: Invertir señal



Para invertir el servo, necesitamos la señal sea 2 ms LinkIt uno es entregar 1 ms y luego nuestra señal invertida deben ser 1 ms cuando la Junta está enviando ms de 2.
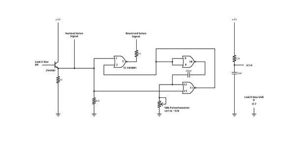
La puerta del patio ni lógica puede hacer precisamente eso. Con un potenciómetro de 50 k, la señal invertida puede ajustarse precisamente.
Construir el circuito para que coincida con la foto de diagrama y protoboard incluida.
Se puede ver que la señal de LinkIt uno es enviada directamente a la base de un transistor npn. El colector está conectado a la batería de 6V y el emisor está conectado a una resistencia y su nueva fuente de señal. He añadido esta parte para asegurar que las puertas de la lógica tiene una señal bastante fuerte.
La señal original puede ser golpeado ligeramente apagado en este momento, así si desea mantener un servo de rotación en la dirección normal.
La señal pasa a través de 3 ni puertas de tu quad ni IC (CD4001). El potenciómetro de k 50 utilizado debe establecerse alrededor de 42k. Puede ajustarlo para asegurarse de que sus servos perfectamente se invierten, o no! Depende de usted.