Indicador de nivel de agua y regulador de (2 / 7 paso)

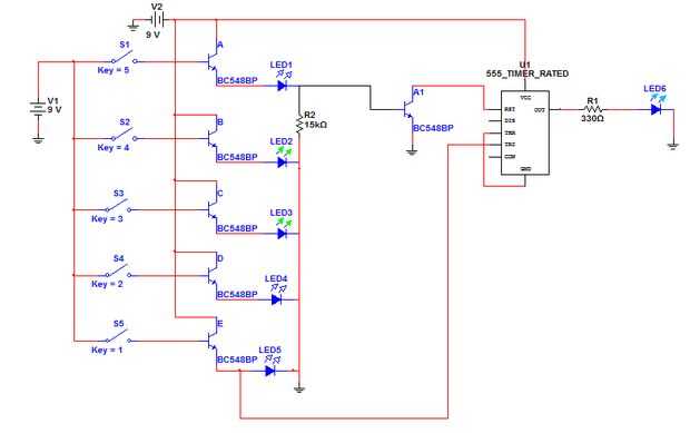
Paso 2: Diagrama del circuito

Aquí entre el LED y emisor del transistor que necesita de soldar el resistor de 470 ohm.

Artículos Relacionados

Indicador de nivel de agua con SMS

Indicador de nivel de agua con SMS

Hoy voy a hablar de un proyecto muy útil. Se llama el indicador de nivel de agua con notificación por SMS. Todo el mundo tiene el tanque arriba en sus casas. El problema es que no hay ningún sistema para rastrear el agua en el tanque. Luego viene un
INDICADOR de nivel de agua usando ARDUINO

INDICADOR de nivel de agua usando ARDUINO

Indicador de nivel de agua se utiliza para indicar el nivel de agua en el tanque sobre la cabeza, mediante el cual podemos evitar el desbordamiento de agua, y en cualquier momento que podemos saber el nivel de agua en el tanque, tiene un circuito sim
Indicador de nivel de agua más fácil

Indicador de nivel de agua más fácil

En la vida día a día almacenar agua es una de la tarea importante que tenemos que hacer y con eso tenemos que mantener el ojo en que el almacenamiento que debe suspenderse el suministro de agua cuando su alcanza su nivel máximo, para esto es mejor, m
Planta de riego del uno mismo de la casa (con indicador de nivel de agua)

Planta de riego del uno mismo de la casa (con indicador de nivel de agua)

Me gusta la idea de un mismo riego planta así que pensé que haría uno. Esta es la primera que hice.Paso 1: Hacer la mecha de agua Lo que se necesita1 pote de flor de cerámica.2 un recipiente plástico pequeño que se ajusta sólo 1/2 hacia el fondo de l
El indicador de nivel de agua

El indicador de nivel de agua

Hy, este es uno de mis proyectos favoritos porque es fácil de hacer y tiene un muy pocas cosas. Mente lo que no he inventado. Hizo con la ayuda de otros sitios Web. Como la corriente de la corriente de electrodos entre sí a través de agua y tierra se
Proyecto de indicador de nivel de agua

Proyecto de indicador de nivel de agua

aquí está el diagrama de bloques del proyecto Indicador de nivel de agua . Tiene un mecanismo simple para detectar e indicar el nivel del agua en un tanque de arriba o cualquier otro recipiente de agua. Contiene un conjunto de nueve sondas que se col
Indicador de nivel de agua barata, portátil y fácil de

Indicador de nivel de agua barata, portátil y fácil de

Resumen: El agua potable crisis en Indiaestá alcanzando proporciones alarmantes. Podría alcanzar muy pronto la naturaleza de la crisis mundial. Por lo tanto, es de suma importancia para preservar el agua. En muchas casas hay despilfarro innecesario d
Indicador de nivel de agua increíblemente lindo árbol de Navidad

Indicador de nivel de agua increíblemente lindo árbol de Navidad

Y he aquí! Un pastorcillo de Playmobil visto el nivel del agua en nuestro árbol de Navidad están por la noche. Cuando hay suficiente agua, su linterna verde. Cuando hay muy poco, su linterna se ilumina en roja. Pero esperar. Tu mente ha pasado en otr
Indicador de nivel de agua con alerta SMS para la detección de inundación

Indicador de nivel de agua con alerta SMS para la detección de inundación

generalmente lo que sucede en el caso de presas se puede indicar el nivel de agua pero no es informado en lejanos lugares o cada vez que se presenta la condición de inundación el otro lugar no sabe el nivel del agua.tan para ello el nivel del agua es
LinkIT uno: indicador de nivel de agua

LinkIT uno: indicador de nivel de agua

En este proyecto vamos a aprender a hacer indikator de nivel de agua mediante una tabla de linkit. Este proyecto podría ayudar a ahorrar agua más eficiente.Habrá 3 led que indican diferentes nivel del agua.Paso 1: MaterialPara este proyecto vamos a u
Indicador de nivel de agua de symple con alarma

Indicador de nivel de agua de symple con alarma

Hi, personas iv visto publicar muchos sobre Symple [indicador de nivel con alarma], algunos son confusos y difíciles de entender para noobs así que pensé en hacer un diseño limpio y symple para cada uno.
INDICADOR de nivel de agua

INDICADOR de nivel de agua

Hola, iam cj de india.i voy a chicos sobre cómo hacer un indicador de nivel líquido fácilmente con simples artículos disponibles cerca de su tienda.Paso 1: dia 1: se trata de la diagram.from circuito esto es fácil para adaptarse a los circuitos en el
Circuito del indicador de nivel de agua de papel con transistor de papel

Circuito del indicador de nivel de agua de papel con transistor de papel

toma un papel y peneCÓMO HACER PAPEL TRANSISTORLista de material necesario1. papel (cualquier libro son de papel)2. lápiz (alguno)3. LED (LED pequeño de 20 mA)4. hebra de alambre5. pegar cinta6. batería (6 voltios 4.5ah o 12 v 7ah para mejor resultad
Indicador del nivel de agua inferior a 1/2$

Indicador del nivel de agua inferior a 1/2$

paso 1 piezas1) de la batería y conector2) alambre de3) zumbador4) 5 Led5) 16v condensador6) resistencia 330 ohmAhora puede tomar ayuda con diagrama del circuito si no se puede comprender entonces usted puede preguntarmeMUCHAS GRACIASPaso 1:El borne