Paso 3: Circuito de entrada MIDI



Corta un pedazo de perfboard por lo que cabe en el pequeño espacio entre el tornillo puesto y keybed como se muestra en la imagen. Normalmente utilizo un cortador de la caja con una regla como una regla para cortar a través de perf - unos golpes fuertes (cuidadosos) y podemos doblarla y conseguir una ruptura. Trimmers de lado o una herramienta rotatoria puede utilizarse para ajustar la forma. Pegar los componentes en el tablero (sin soldaduras) y ponerlo en lugar del controlador para asegurarse de que todo encaja.
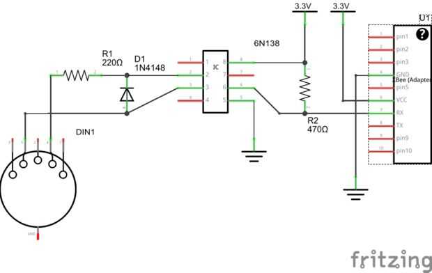
Golpear juntos el circuito que se muestra en el esquema en su perfboard. Siempre tengo un loco momento difícil mantener las terminales MIDI puertos recta, ya que dependen de si buscas en la parte delantera o trasera del puerto, y las cosas son freaking simétrica. Si compartes mis problemas se refieren a la imagen provechoso numerada.
Una vez tienes todo con cable potencia de hasta el puerto de MIDI pero antes de que se atornille la cosa detrás, encienda el keytar. El LED verde en el XBee debe empezar a parpadear si tienes poder. Los indicadores en el frente de la keytar parpadeará unas cuantas veces, luego uno se iluminará constantemente para indicar que un dispositivo es conectado al puerto MIDI, que ahora será siempre el caso. Si los indicadores mantienen parpadeando, hay un oops en tu circuito. Usted puede también poder hasta el otro XBee (enchufar en un puerto USB con el cable FTDI funcionaría) para asegurarse de que tienes tanto programación correctamente. El rojo en ambos XBees deberá encenderse como los datos de sentido de midi de la keytar es enviado entre dos XBees.
Encontré que mi circuito de XBee/MIDI en forma agradable y firmemente en su lugar, y cuando metidos los cables y cerró el caso no podía conseguirla cascabel agitando, así que decidí guarnición de fricción estaba bien y no potencialmente ensuciar cosas para arriba permanentemente pegado el circuito en lugar caliente o tratar de fijarlo de alguna otra manera. Resultados pueden variar dependiendo de qué forma su circuito poco termina siendo, así que probar y usar tu juicio. Una vez que estés satisfecho con cómo su circuito encaja en su lugar, cierre el controlador y vuelva a colocar todos los tornillos.