Paso 2: Construir el temporizador

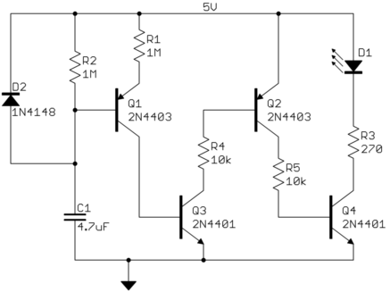
Usé un circuito temporizador que encontré aquí publicado por Olin Lathrup (gracias Olin trabajó como un encanto). Ya que mi tira de LED, ha construido en resistencias limitadoras actuales, omití la resistencia 270 de Ω se muestra en el esquema, pero si usas LEDs desnudos desea aquí un resistor para limitar la corriente. Una vez que este circuito está encendido, que suministran energía a los LEDs para una cantidad específica de tiempo y luego los apaga. La longitud de tiempo (en segundos) es en el estadio de béisbol de la constante de tiempo RC del producto del valor de la resistencia (en ohmios) y el condensador (en faradios). Usé un condensador de 10 μF y una resistencia de 560 kΩ para conseguir un retraso de 20 segundos que parece apropiado.
Montar el circuito de temporizador en un protoboard. Usé un mini protoboard soldable de sparkfun tras primer prototipo y había probado en un protoboard mini sin soldadura.