Hola principiantes - intermitente led con un IC 555 para dummies... conceptos básicos de la electrónica de (6 / 7 paso)

Paso 6: Haga las conexiones

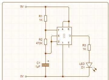
Haga las conexiones como se muestra en el circuito anterior

Artículos Relacionados

Intermitente LED con temporizador 555

Intermitente LED con temporizador 555

estaba tratando de poner en un video pero no funcionó para mí, así que aquí tenéis un enlace a YouTube http://www.youtube.com/watch?v=9rS9nFG8xdISe trata de una instrucción detallada que muestra cómo construir un parpadeo LED con temporizador 555.No
Intermitente LED con frambuesa Pi

Intermitente LED con frambuesa Pi

Intermitente LED sencillo proyecto para niños.Lo que usted necesita:LED de dos colores diferentesresistencia de 1 k ohmProtoboardMacho a hembra cables de puenteFrambuesa piPaso 1: Programa de Pythonimportación RPi.GPIO como GPIOtiempo de importación#
Pulsátil/desvanecimiento/intermitente LED con temporizador 555

Pulsátil/desvanecimiento/intermitente LED con temporizador 555

este pequeño circuito es una manera simple de hacer una decoloración led sin tener que programa chips o escribiendo código. Sólo algunos componentes simples y usted está listo para desaparecer todo el día.El resultado final es una transición constant
Parpadear un LED con un circuito 555 temporizador

Parpadear un LED con un circuito 555 temporizador

Aquí tenéis un vídeo detallado que he creado para explicar cómo utilizar un temporizador 555 IC, en combinación con algunas resistencias y condensadores, para que una luz LED parpadee.Cosas que necesitará:1) protoboard2) protoboard cables de puente3)
Hola chicos estoy aquí con un nuevo trabajo para impresionar a la audiencia

Hola chicos estoy aquí con un nuevo trabajo para impresionar a la audiencia

HI chicos me han hecho este trabajo usando foto PHOS PRO U puede también hacer esto. SI QUIERES CORREO SOLO AYUDA ME O HAGA CLIC EN SEGUIR PARA SABER CÓMO HACERLOAQUÍ ES UNA PEQUEÑA INSTRUCCIÓN PARA HACER LOS OJOS MENOS FOTO BLANCO Y NEGROPASO 1: ABR
Matriz de LED con Arduino

Matriz de LED con Arduino

Hola, soy Javier de Makespace Madrid. La semana pasada organizamos una quedada para jugar con matrices de LED y Arduinos. Esto fue parte de "La noche de la electrónica con Jameco"Este instructivo está basado en el taller. Utiliza una sola matriz
Joyería del cráneo Blinky colgante LED con energía solar

Joyería del cráneo Blinky colgante LED con energía solar

Este instructable es solar powered cráneo con los siniestros ojos de LED rojos. Mide aproximadamente 2 1/2" por 1 3/8", incluyendo la ficha USB. Tiene un agujero por la parte superior de la Junta, facilitando la suspensión. Lo usa como un collar
Electrónica para principiantes, estudio guía, capítulo 1

Electrónica para principiantes, estudio guía, capítulo 1

Hola,Soy Kareen, soy estudiante y estoy cursando la Licenciatura en tecnología de la electrónica. Decidí que la mejor manera de aprender es compartiendo lo que me acabo de enterar; me da una oportunidad para realmente entender al tema si tengo que ex
Kit de electrónica para principiantes

Kit de electrónica para principiantes

En este Instructable le mostrará cómo montar un inventario que debe contener todo que lo necesario para proyectos de electrónica básica de componentes, herramientas y frases técnicas. También se sugieren proyectos que sentía me ayudaron aún más mis c
Prototipo electrónica proyectos con Arduino y la impresión 3D

Prototipo electrónica proyectos con Arduino y la impresión 3D

Así que tienes esta gran idea sobre un proyecto de electrónica. Seguramente no exactamente qué circuito vas a utilizar, por lo que necesitará hacer algunos prototipos. ¿Qué mejor manera de hacerlo que con un Arduino y un protoboard? En este tutorial
Electrónica para principiantes, capítulo 2

Electrónica para principiantes, capítulo 2

Bienvenido al capítulo 2.En el capítulo 2 vamos a través de:1. resistencia de código de Color2. determinar la potencia necesaria para una resistencia3. equipos de prueba electrónica4. fundamentos de los cables5. el sistema métrico6. componentes elect
DIY suciedad baratos probador de continuidad con el IC 555 + LED

DIY suciedad baratos probador de continuidad con el IC 555 + LED

Hola, yo quería tener un probador de continuidad (mi multímetro no tiene un timbre) para don´t tienen que buscar lejos el circuito que estoy probando para ver la pantalla multímetros. Aunque yo quería un timbre también he añadido un LED y un interrup
Controlar la velocidad intermitente de un LED con Arduino y la olla (con video)

Controlar la velocidad intermitente de un LED con Arduino y la olla (con video)

Hola amigos,En este tutorial y video, mostraré cómo controlar la velocidad de parpadeo de un LED con Arduino Nano y una resistencia variable o potenciómetro también conocido como la olla (forma corta de potenciómetro).Este tutorial es similar a un có
Solar cargo funcionamiento LED con luz de freno intermitente para bicicletas

Solar cargo funcionamiento LED con luz de freno intermitente para bicicletas

por lo que después de investigar las leyes para hacer mi bicicleta motorizada legal en California y el envío de la placa de la licencia, he decidido trabajar en la luz del freno mientras espero la placa.Después de un par de días de mirar diseños de o