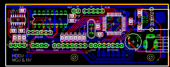
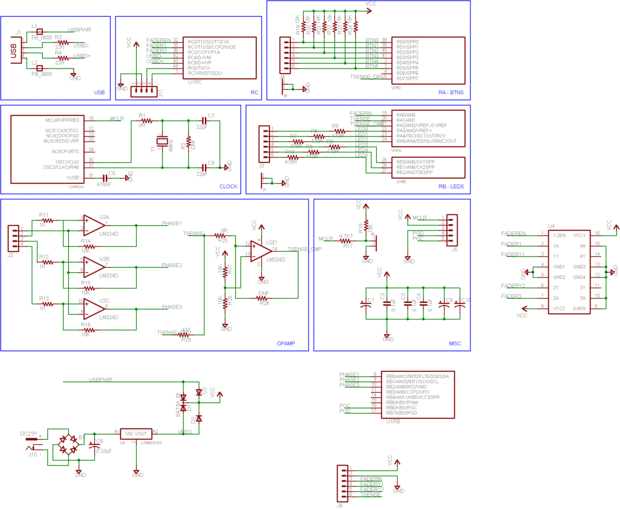
Paso 6: Esquemas y firmware para el dispositivo HDDJ



Cómo probar el dispositivo de HDDJ
1. Instale al controlador en el archivo ZIP
2. Conecte el HDDJ a un puerto USB del ordenador (montará como una conexión serie virtual y asigna un puerto COM)
3. Utilice un programa de terminal (como masilla) para conectarse al puerto COM, a 115200bps, 8 bits de datos, sin bit de paridad y bit de parada.
4. intente girar el plato HDDJ: se debe ver una corriente de ' <' caracteres aparecen como gira en sentido antihorario, y ' >' personajes como gira en sentido horario. La frecuencia de los caracteres dependerá de la velocidad de giro.
5. mover al fader de salida el carácter "f" seguida de un número entre 0 y 100. Para controlar la posición del tipo fader el carácter m en la ventana de terminal, había seguido de un número entre 0 y 100 y presione retorno.
6. presionar los botones de salida el carácter 'b' seguido de un número entre 0 y 8. Para encender los LEDs y tipo el personaje l en la ventana de terminal, había seguido de un número entre 0 y 6 y presione retorno.
Para nuestro proyecto escribimos un bit de software que se comunicó con el HDDJ través de la línea serial USB usando este protocolo. Sería un paso relativamente pequeño (pero útil) para adaptarlo para, por ejemplo, traducir los mensajes de MIDI secuencias de control, que le permiten usar el HDDJ con música genérica o VJ'ing software de la caja.