Hardware abierto asequible tecnología basada en Arduino para personas ciegas (2 / 6 paso)

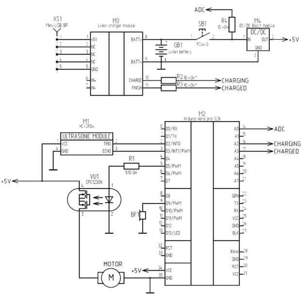
Paso 2: esquema

Conecte todos los componentes como se muestra en el esquema.

Artículos Relacionados

Dispositivo de navegación DIY para personas ciegas utilizando Arduino y Android teléfono inteligente

Dispositivo de navegación DIY para personas ciegas utilizando Arduino y Android teléfono inteligente

En este proyecto puede cubrir los ojos y dejar que tu smartphone a navegar para evitar los obstáculos, la aplicación es principalmente un dispositivo de navegación DIY para personas ciegas.Sabía que 1Sheeld está a punto de lanzar un nuevo escudo de t
Arduino por Pedal de guitarra - Hardware abierto.

Arduino por Pedal de guitarra - Hardware abierto.

pedalSHIELD es un Hardware abierto / Open Source Arduino guitarra pedal escudo. Está diseñado como una plataforma para aprender sobre procesamiento digital de señales, efectos de guitarra y sintetizadores, sin necesidad de un profundo conocimiento de
GOduino III - controlador del robot basada en Arduino protoboard-ambiente

GOduino III - controlador del robot basada en Arduino protoboard-ambiente

versiones16 de noviembre de 2012 aparece en DangerousPrototypes.com http://goo.gl/N4DIC03 de octubre de 2012: he diseñado un adaptador PCB a posición IR y 90 grados de sensores ultrasónicos para breadboard para apoyar proyectos de robot de GOduino II
Reguladores de voltaje de conmutación basada en Arduino

Reguladores de voltaje de conmutación basada en Arduino

Convertidores DC a DC se utilizan para convertir eficientemente los voltajes DC. Tienen una eficiencia de conversión de hasta un 95% haciéndolos útiles de tiras LED, luces de bicicleta, cargadores de baterías y aparatos con alimentación solares. Un c
Energino: un consumo de energía basada en Arduino control escudo

Energino: un consumo de energía basada en Arduino control escudo

Energino es un medidor de carga enchufe que mide la cantidad de potencia consumida por cualquier aparato eléctrico de DC es conectado a su. Fue originalmente diseñado para controlar el consumo de energía de simples dispositivos de red como switches E
Amplificador de guitarra 1Wamp - Hardware abierto

Amplificador de guitarra 1Wamp - Hardware abierto

1Wamp es un amplificador de guitarra de Hardware abierto, diseñado para ser un dormitorio pequeño y portátil amplificador 1 vatio cargado con todas las características de los amplificadores grandes:Controles de tono/volumen/ganancia.Salida de la caja
Impresora 3D 1.0 - una impresora 3D de código abierto asequible de borde!

Impresora 3D 1.0 - una impresora 3D de código abierto asequible de borde!

Hola a todos! En este instructable le mostraré cómo hacer que una impresora 3d de bajo coste que diseñé. Que debería costar alrededor de 150 dólares o $175 dólares canadienses, si usted compra de los enlaces proporcionados en este proyecto (las pieza
¿Scintillino - un basada en Arduino rápido y sucio contador de centelleo,

¿Scintillino - un basada en Arduino rápido y sucio contador de centelleo,

te has preguntado acerca de los niveles de radiación alrededor de usted? Bueno hoy puedes construir tu propio detector que mide las radiaciones ionizantes y muestra datos en tiempo real en una pantalla LCD (y también tu ordenador si quieres).El diseñ
Arduino para principiantes y básicos electrónica Kit cartilla

Arduino para principiantes y básicos electrónica Kit cartilla

aprendí que una de mis sobrinas tuvo un interés en la programación.  Ella estaba trabajando con la robótica en el colegio y tiene una pasantía de verano donde tuvieron Arduinos.  Creo que ella fue capaz de pedir prestado un Arduino para experimentar
Arduino para invernadero, jardín o Growbox / actualizado Abril de 2016

Arduino para invernadero, jardín o Growbox / actualizado Abril de 2016

He estado usando chips Attiny para tareas de riego en mi jardín, pero tiene planes para construir un invernadero, un Arduino parece ser el camino a seguir ya que tiene más puertos. Sé que hay muchos 'Garduino' tipo proyectos ya, los que el estado de
Alertas de empuje de Arduino para timbre, alarma antirrobo, alarmas de humo etc.

Alertas de empuje de Arduino para timbre, alarma antirrobo, alarmas de humo etc.

Notificaciones de IoT de su timbre, alarma antirrobo, etc. alarmas de humo utilizando un Arduino Uno y un escudo de Ethernet.Más detalles en mi página web aquíSobre la casilla de alerta de empuje de ArduinoUtiliza un Arduino Uno y Shield Ethernet bas
Arduino para principiantes

Arduino para principiantes

Arduino es un ordenador de bolsillo (también llamado un "microcontrolador") que se puede programar para controlar circuitos. Interactúa con la palabra exterior a través de sensores, leds, motores, altavoces... incluso el internet; Esto es una pl
Automatización casera DIY para principiantes.  Absolutamente ninguna codificación o soldadura necesaria.  Android/Arduino para encender cosas

Automatización casera DIY para principiantes. Absolutamente ninguna codificación o soldadura necesaria. Android/Arduino para encender cosas

Este instructiable está dirigido a los principiantes. Si usted puede manejar un cuchillo sin cortar los dedos se pueden hacer y personalizar este controlador de automatización del hogar.Estas instrucciones están también en línea en www.pfod.com.au ba
Puzzlebox órbita: Utilizando un Arduino para controlar un helicóptero infrarrojo

Puzzlebox órbita: Utilizando un Arduino para controlar un helicóptero infrarrojo

en este Instructable vamos a explicar cómo las señales de infrarrojos son utilizados por un control remoto para controlar un juguete o dispositivo, a continuación, demuestran cómo un simple circuito se puede Agregar a un Arduino para manejar el mismo