Paso 1: El diseño

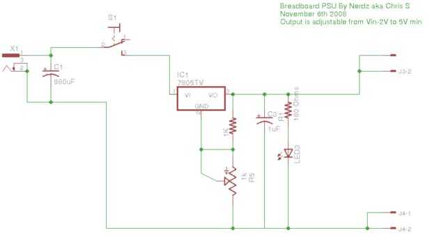
Entonces miré en la web y encontró que un regulador de voltaje fijo puede utilizarse como una versión ajustable. La razón por qué esto funciona es que hace "flotar" de tierra. Ajustando el pote, su ajuste el punto de la tierra visto por el regulador.
El switch que se muestra en el esquema es opcional. Me lo quitaron del diseño final (pero su todavía en el PCB). Más tarde imaginé sólo puedo quitar el enchufe de poder y uso como mi interruptor.