Hacer tu propio Pedal de efectos de trémolo (2 / 4 paso)

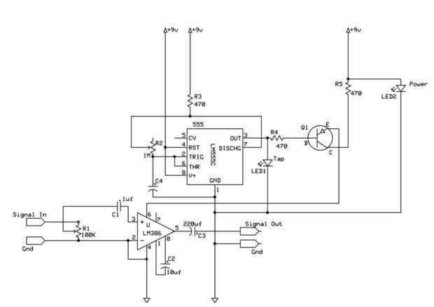
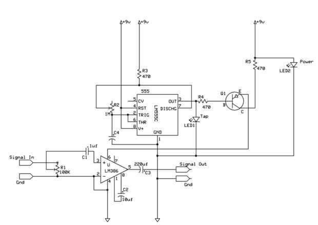
Paso 2: El esquema

Este esquema proporciona los huesos del circuito, pero no dude en modificar su contenido de corazones! R1 controla el volumen de la señal de entrada, y R2 controla la velocidad de los impulsos. R3 controla la duración de los pulsos. C2 se aumenta la ganancia interna del LM386 de 20 a 200. Q1 invierte la - señal de 9v de 555 a una señal de 9v que oscila la señal de la guitarra. No añadir un interruptor, pero sería una buena adición.  Si tienes cualquier duda sobre el diseño, sienta libre de comentar!

Artículos Relacionados

Pedalera de efectos de madera personalizado

Pedalera de efectos de madera personalizado

Aunque no existe ninguna escasez de pedal boards en el mundo (o en Instructables), cada diseño lleva la marca de su fabricante; cada uno aporta su propia toma única a un problema común: Cómo organizar y mostrar los pedales y otros accesorios para la
Hacer su propio sistema de hidratación de mordida-válvula

Hacer su propio sistema de hidratación de mordida-válvula

problema a resolver: como mucha gente que la bicicleta o caminata, he usado válvula de mordida, sistemas de hidratación manos libres durante años. Desafortunadamente sistemas hidratación comerciales incluyen una vejiga de plástico que es fácil de pin
Hacer tu propio cohete modelo!

Hacer tu propio cohete modelo!

Como este es mi primer Instructable, por favor Perdóname por los bordes ásperos. Saludos y gracias por leerme!¿Has alguna vez has querido probar cohetes pero no quería salir y comprar un kit? En este Instructable mostraré cómo diseñar y construir tu
Hacer tus propios cortadores de la galleta

Hacer tus propios cortadores de la galleta

puede ser frustrante cuando catering para un evento especial o fiesta y no poder encontrar cortadores de la galleta agradable. Durante diciembre hecho una variedad de galletas de Navidad - y no podía encontrar cualquier cortadores de la galleta agrad
Hacer tu propio torno de la basura de otros pueblos

Hacer tu propio torno de la basura de otros pueblos

el objetivo de este instructivo es hacer un torno para madera de reciclado y materiales de desecho y utilizar para hacer algunas cosas.¿Por qué un torno? Se puede utilizar para hacer cumpleaños hermosa y pressies de Navidad para familiares y amigos y
Hacer tus propios casetes de proyector Solar 250

Hacer tus propios casetes de proyector Solar 250

hace un año recogí un proyector Solar de 250 barato en una tienda de empeño. Como estos proyectores legendario se vuelven raros como los dientes de las gallinas estos días (especialmente en Australia), me pareció muy difícil de encontrar accesorios p
Hacer tu propio labio bálsamo

Hacer tu propio labio bálsamo

crece en el desierto, se convirtió en un usuario temprano y algo adicta para protección de labios. Siempre tuve un tubo de las cosas en mi bolsillo.Un día, me di cuenta que era bálsamo labial comercial de productos petroquímicos desagradables y empez
Cómo hacer tu propio tóxicos limpiacristales

Cómo hacer tu propio tóxicos limpiacristales

así que ¿por qué querría alguien hacer su propio limpiador de vidrio? Lo realmente no ahorra dinero, supongo que cuesta casi exactamente lo mismo comprar nuevo versus mezcla su propio. Un supermercado tiene nuevos envases para la venta en $0,99. Uste
Hacer tu propio custom Arduino compatible

Hacer tu propio custom Arduino compatible

me encanta Ardunio. Me encanta las cosas que hacen con ellos y me encantaria hacer mi propio. En agosto pasado publiqué un Instructable sobre cómo hacer tu propio sello de correos de tamaño compatible con Arduino. Este Instructable le mostrará cómo p
Cómo hacer tu propio champú de perro

Cómo hacer tu propio champú de perro

para la historia completa detrás de por qué yo quería hacer mi propio shampoo de perro, por favor visita el post original en http://fabyoubliss.com/2012/06/19/how-to-make-your-own-great-smelling-dog-shampoo/.Aquí es lo que necesitarás si quieres hace
Hacer tu propio Boombox

Hacer tu propio Boombox

En este proyecto le mostrará cómo crear un Boombox que consiste principalmente en una radio de coche, altavoces rescatados y dos baterías de plomo-ácido de 12V. Esta versión actualizada es más fuerte y más ligero que mi anterior Boombox y reproducir
Hacer tu propio... {s} NO {w} Junta

Hacer tu propio... {s} NO {w} Junta

¿qué no es un Consejo?Es una tabla de snowboard con no consolidaciones...¿Por qué alguien haría?Porque pies aman ser libre!Pregunte cualquier surfer, skater, pie desnudo, niño, etc....... Surf no tiene consolidaciones, Skate no tiene ninguno... ni ha
Cómo hacer su propio peluche pulpo

Cómo hacer su propio peluche pulpo

¿Alguna vez has querido tener un amigo cefalópodo del tuyo sin miedo a obtener agua por todo el lugar o escapar de sus peces tanque con facilidad? Bien, ahora usted puede! Dentro de este proyecto son simples pasos para hacer tu propio Octo-compañero!
Hacer su propio cigarro caja guitarra / Mp3 Reproductor Amplificador

Hacer su propio cigarro caja guitarra / Mp3 Reproductor Amplificador

he querido crear un cigarro caja guitarra y Amp durante bastante tiempo, y parece que el contestst Instructable Hack sonido y batería eran sólo el incentivo extra que necesitaba para darle una oportunidad.Este Instructable muestra cómo crear un ampli